Main interface for network communications. More...
#include <RakPeer.h>
Inherits RakPeerInterface.

Classes | |
| struct | BanStruct |
| struct | BufferedCommandStruct |
| struct | PingAndClockDifferential |
| struct | RecvFromStruct |
| struct | RemoteSystemStruct |
| struct | RequestedConnectionStruct |
| struct | SocketQueryOutput |
Public Member Functions | |
| RakPeer () | |
| Constructor. | |
| virtual | ~RakPeer () |
| Destructor. | |
| bool | Startup (unsigned short maxConnections, int _threadSleepTimer, SocketDescriptor *socketDescriptors, unsigned socketDescriptorCount, int threadPriority=-99999) |
| Starts the network threads and opens the listen port. | |
| void | InitializeSecurity (const char *pubKeyE, const char *pubKeyN, const char *privKeyP, const char *privKeyQ) |
| Secures connections though a combination of SHA1, AES128, SYN Cookies, and RSA to prevent connection spoofing, replay attacks, data eavesdropping, packet tampering, and MitM attacks. | |
| void | DisableSecurity (void) |
| Disables all security. | |
| void | AddToSecurityExceptionList (const char *ip) |
| This is useful if you have a fixed-address internal server behind a LAN. | |
| void | RemoveFromSecurityExceptionList (const char *ip) |
| Remove a specific connection previously added via AddToSecurityExceptionList. | |
| bool | IsInSecurityExceptionList (const char *ip) |
| Checks to see if a given IP is in the security exception list. | |
| void | SetMaximumIncomingConnections (unsigned short numberAllowed) |
| Sets the maximum number of incoming connections allowed. | |
| unsigned short | GetMaximumIncomingConnections (void) const |
| Returns the value passed to SetMaximumIncomingConnections(). | |
| unsigned short | NumberOfConnections (void) const |
| Returns how many open connections exist at this time. | |
| void | SetIncomingPassword (const char *passwordData, int passwordDataLength) |
| Sets the password for the incoming connections. | |
| void | GetIncomingPassword (char *passwordData, int *passwordDataLength) |
| Gets the password passed to SetIncomingPassword. | |
| bool | Connect (const char *host, unsigned short remotePort, const char *passwordData, int passwordDataLength, unsigned connectionSocketIndex=0, unsigned sendConnectionAttemptCount=12, unsigned timeBetweenSendConnectionAttemptsMS=500, RakNetTime timeoutTime=0) |
| Connect to the specified host (ip or domain name) and server port. | |
| virtual bool | ConnectWithSocket (const char *host, unsigned short remotePort, const char *passwordData, int passwordDataLength, RakNetSmartPtr< RakNetSocket > socket, unsigned sendConnectionAttemptCount=12, unsigned timeBetweenSendConnectionAttemptsMS=500, RakNetTime timeoutTime=0) |
| Connect to the specified host (ip or domain name) and server port. | |
| void | Shutdown (unsigned int blockDuration, unsigned char orderingChannel=0, PacketPriority disconnectionNotificationPriority=LOW_PRIORITY) |
| Stops the network threads and closes all connections. | |
| bool | IsActive (void) const |
| Returns true if the network thread is running. | |
| bool | GetConnectionList (SystemAddress *remoteSystems, unsigned short *numberOfSystems) const |
| Fills the array remoteSystems with the SystemAddress of all the systems we are connected to. | |
| virtual uint32_t | GetNextSendReceipt (void) |
| virtual uint32_t | IncrementNextSendReceipt (void) |
| uint32_t | Send (const char *data, const int length, PacketPriority priority, PacketReliability reliability, char orderingChannel, const AddressOrGUID systemIdentifier, bool broadcast, uint32_t forceReceipt=0) |
| Sends a block of data to the specified system that you are connected to. | |
| void | SendLoopback (const char *data, const int length) |
| "Send" to yourself rather than a remote system. | |
| uint32_t | Send (const RakNet::BitStream *bitStream, PacketPriority priority, PacketReliability reliability, char orderingChannel, const AddressOrGUID systemIdentifier, bool broadcast, uint32_t forceReceipt=0) |
| Sends a block of data to the specified system that you are connected to. | |
| uint32_t | SendList (const char **data, const int *lengths, const int numParameters, PacketPriority priority, PacketReliability reliability, char orderingChannel, const AddressOrGUID systemIdentifier, bool broadcast, uint32_t forceReceipt=0) |
| Sends multiple blocks of data, concatenating them automatically. | |
| Packet * | Receive (void) |
| Gets a message from the incoming message queue. | |
| void | DeallocatePacket (Packet *packet) |
| Call this to deallocate a message returned by Receive() when you are done handling it. | |
| unsigned short | GetMaximumNumberOfPeers (void) const |
| Return the total number of connections we are allowed. | |
| void | RegisterAsRemoteProcedureCall (const char *uniqueID, void(*functionPointer)(RPCParameters *rpcParms)) |
| Register a C or static member function as available for calling a remote procedure call. | |
| void | RegisterClassMemberRPC (const char *uniqueID, void *functionPointer) |
| Register a C++ member function as available for calling as a remote procedure call. | |
| void | UnregisterAsRemoteProcedureCall (const char *uniqueID) |
| Unregisters a C function as available for calling as a remote procedure call that was formerly registered with RegisterAsRemoteProcedureCall. Only call offline. | |
| void | SetNetworkIDManager (NetworkIDManager *manager) |
| Used by Object member RPC to lookup objects given that object's ID. Also used by the ReplicaManager plugin. | |
| NetworkIDManager * | GetNetworkIDManager (void) const |
| bool | RPC (const char *uniqueID, const char *data, BitSize_t bitLength, PacketPriority priority, PacketReliability reliability, char orderingChannel, const AddressOrGUID systemIdentifier, bool broadcast, RakNetTime *includedTimestamp, NetworkID networkID, RakNet::BitStream *replyFromTarget) |
| bool | RPC (const char *uniqueID, const RakNet::BitStream *bitStream, PacketPriority priority, PacketReliability reliability, char orderingChannel, const AddressOrGUID systemIdentifier, bool broadcast, RakNetTime *includedTimestamp, NetworkID networkID, RakNet::BitStream *replyFromTarget) |
| Calls a C function on the remote system that was already registered using RegisterAsRemoteProcedureCall. | |
| void | CloseConnection (const SystemAddress target, bool sendDisconnectionNotification, unsigned char orderingChannel=0, PacketPriority disconnectionNotificationPriority=LOW_PRIORITY) |
| Close the connection to another host (if we initiated the connection it will disconnect, if they did it will kick them out). | |
| void | CancelConnectionAttempt (const SystemAddress target) |
| Cancel a pending connection attempt. | |
| bool | IsConnectionAttemptPending (const SystemAddress systemAddress) |
| bool | IsConnected (const AddressOrGUID systemIdentifier, bool includeInProgress=false, bool includeDisconnecting=false) |
| Returns if a particular systemAddress is connected to us. | |
| int | GetIndexFromSystemAddress (const SystemAddress systemAddress) const |
| Given systemAddress, returns its index into remoteSystemList. | |
| SystemAddress | GetSystemAddressFromIndex (int index) |
| Given index into remoteSystemList, will return a SystemAddress. This function is only useful for looping through all systems. | |
| RakNetGUID | GetGUIDFromIndex (int index) |
| Same as GetSystemAddressFromIndex but returns RakNetGUID. | |
| void | GetSystemList (DataStructures::List< SystemAddress > &addresses, DataStructures::List< RakNetGUID > &guids) |
| Same as calling GetSystemAddressFromIndex and GetGUIDFromIndex for all systems, but more efficient Indices match each other, so addresses[0] and guids[0] refer to the same system. | |
| void | AddToBanList (const char *IP, RakNetTime milliseconds=0) |
| Bans an IP from connecting. | |
| void | RemoveFromBanList (const char *IP) |
| Allows a previously banned IP to connect. param[in] Dotted IP address. You can use * as a wildcard. An IP such as 128.0.0.* will ban all IP addresses starting with 128.0.0. | |
| void | ClearBanList (void) |
| Allows all previously banned IPs to connect. | |
| bool | IsBanned (const char *IP) |
| Returns true or false indicating if a particular IP is banned. | |
| void | SetLimitIPConnectionFrequency (bool b) |
| Enable or disable allowing frequent connections from the same IP adderss. | |
| void | Ping (const SystemAddress target) |
| bool | Ping (const char *host, unsigned short remotePort, bool onlyReplyOnAcceptingConnections, unsigned connectionSocketIndex=0) |
| Send a ping to the specified unconnected system. | |
| int | GetAveragePing (const AddressOrGUID systemIdentifier) |
| Returns the average of all ping times read for the specific system or -1 if none read yet. | |
| int | GetLastPing (const AddressOrGUID systemIdentifier) const |
| Returns the last ping time read for the specific system or -1 if none read yet. | |
| int | GetLowestPing (const AddressOrGUID systemIdentifier) const |
| Returns the lowest ping time read or -1 if none read yet. | |
| void | SetOccasionalPing (bool doPing) |
| void | SetOfflinePingResponse (const char *data, const unsigned int length) |
| Sets the data to send along with a LAN server discovery or offline ping reply. | |
| void | GetOfflinePingResponse (char **data, unsigned int *length) |
| Returns pointers to a copy of the data passed to SetOfflinePingResponse. | |
| SystemAddress | GetInternalID (const SystemAddress systemAddress=UNASSIGNED_SYSTEM_ADDRESS, const int index=0) const |
| Returns the unique address identifier that represents you or another system on the the network and is based on your local IP / port. | |
| SystemAddress | GetExternalID (const SystemAddress target) const |
| Returns the unique address identifier that represents the target on the the network and is based on the target's external IP / port. | |
| const RakNetGUID & | GetGuidFromSystemAddress (const SystemAddress input) const |
| Given a connected system address, this method gives the unique GUID representing that instance of RakPeer. This will be the same on all systems connected to that instance of RakPeer, even if the external system addresses are different. Complexity is O(log2(n)). If input is UNASSIGNED_SYSTEM_ADDRESS, will return your own GUID. | |
| SystemAddress | GetSystemAddressFromGuid (const RakNetGUID input) const |
| Gives the system address of a connected system, given its GUID. The GUID will be the same on all systems connected to that instance of RakPeer, even if the external system addresses are different. Currently O(log(n)), but this may be improved in the future If input is UNASSIGNED_RAKNET_GUID, UNASSIGNED_SYSTEM_ADDRESS is returned. | |
| void | SetTimeoutTime (RakNetTime timeMS, const SystemAddress target) |
| Set the time, in MS, to use before considering ourselves disconnected after not being able to deliver a reliable message. | |
| RakNetTime | GetTimeoutTime (const SystemAddress target) |
| Returns the Timeout time for the given system. | |
| int | GetMTUSize (const SystemAddress target) const |
| Returns the current MTU size. | |
| unsigned | GetNumberOfAddresses (void) |
| Returns the number of IP addresses this system has internally. | |
| const char * | GetLocalIP (unsigned int index) |
| bool | IsLocalIP (const char *ip) |
| void | AllowConnectionResponseIPMigration (bool allow) |
| Allow or disallow connection responses from any IP. | |
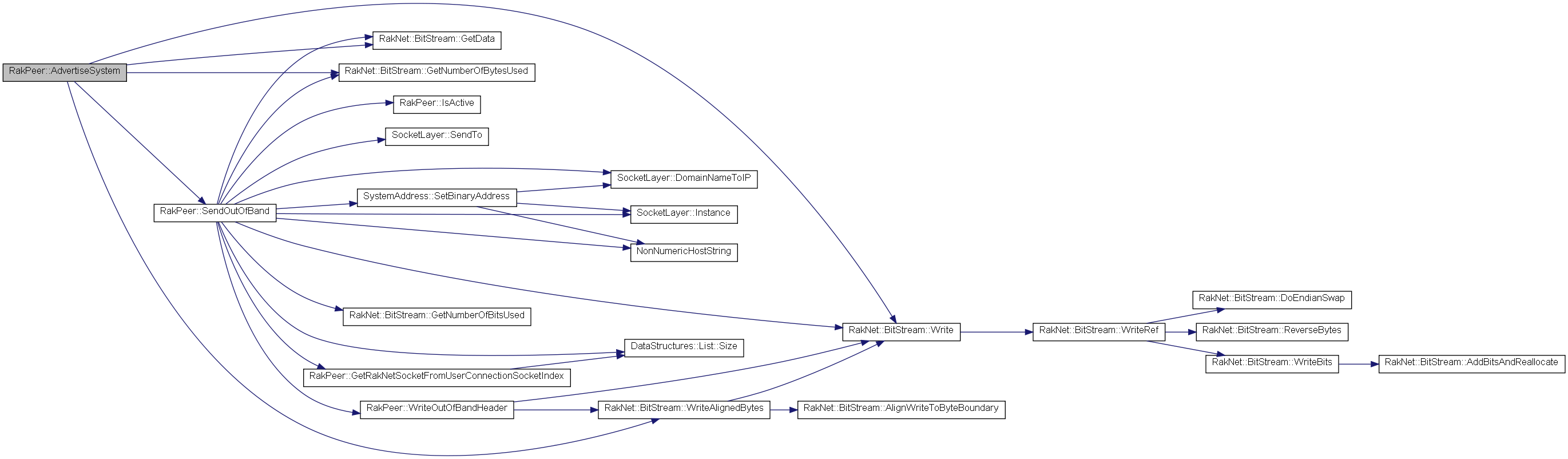
| bool | AdvertiseSystem (const char *host, unsigned short remotePort, const char *data, int dataLength, unsigned connectionSocketIndex=0) |
| Sends a one byte message ID_ADVERTISE_SYSTEM to the remote unconnected system. This will send our external IP outside the LAN along with some user data to the remote system. | |
| void | SetSplitMessageProgressInterval (int interval) |
| Controls how often to return ID_DOWNLOAD_PROGRESS for large message downloads. | |
| int | GetSplitMessageProgressInterval (void) const |
| Returns what was passed to SetSplitMessageProgressInterval(). | |
| void | SetUnreliableTimeout (RakNetTime timeoutMS) |
| Set how long to wait before giving up on sending an unreliable message. Useful if the network is clogged up. Set to 0 or less to never timeout. Defaults to 0. | |
| void | SendTTL (const char *host, unsigned short remotePort, int ttl, unsigned connectionSocketIndex=0) |
| Send a message to a host, with the IP socket option TTL set to 3. | |
| void | SetCompileFrequencyTable (bool doCompile) |
| Enables or disables frequency table tracking. | |
| bool | GetOutgoingFrequencyTable (unsigned int outputFrequencyTable[256]) |
| Returns the frequency of outgoing bytes into outputFrequencyTable The purpose is to save to file as either a master frequency table from a sample game session for passing to GenerateCompressionLayer(). | |
| bool | GenerateCompressionLayer (unsigned int inputFrequencyTable[256], bool inputLayer) |
| This is an optional function to generate the compression layer based on the input frequency table. | |
| bool | DeleteCompressionLayer (bool inputLayer) |
| Delete the output or input layer as specified. | |
| float | GetCompressionRatio (void) const |
| Returns the compression ratio. | |
| float | GetDecompressionRatio (void) const |
| Returns the decompression ratio. | |
| void | AttachPlugin (PluginInterface2 *plugin) |
| Attatches a Plugin interface to an instance of the base class (RakPeer or PacketizedTCP) to run code automatically on message receipt in the Receive call. | |
| void | DetachPlugin (PluginInterface2 *messageHandler) |
| Detaches a Plugin interface from the instance of the base class (RakPeer or PacketizedTCP) it is attached to. | |
| void | PushBackPacket (Packet *packet, bool pushAtHead) |
| Puts a message back in the receive queue in case you don't want to deal with it immediately. | |
| void | SetRouterInterface (RouterInterface *routerInterface) |
| ------------------------------------------- Deprecated ------------------------- | |
| void | RemoveRouterInterface (RouterInterface *routerInterface) |
| void | ChangeSystemAddress (RakNetGUID guid, SystemAddress systemAddress) |
| Packet * | AllocatePacket (unsigned dataSize) |
| Returns a packet for you to write to if you want to create a Packet for some reason. You can add it to the receive buffer with PushBackPacket. | |
| virtual RakNetSmartPtr < RakNetSocket > | GetSocket (const SystemAddress target) |
| Get the socket used with a particular active connection. The smart pointer reference counts the RakNetSocket object, so the socket will remain active as long as the smart pointer does, even if RakNet were to shutdown or close the connection. | |
| virtual void | GetSockets (DataStructures::List< RakNetSmartPtr< RakNetSocket > > &sockets) |
| Gets all sockets in use. | |
| virtual void | WriteOutOfBandHeader (RakNet::BitStream *bitStream) |
| virtual void | SetUserUpdateThread (void(*_userUpdateThreadPtr)(RakPeerInterface *, void *), void *_userUpdateThreadData) |
| void | ApplyNetworkSimulator (float packetloss, unsigned short minExtraPing, unsigned short extraPingVariance) |
| Adds simulated ping and packet loss to the outgoing data flow. | |
| void | SetPerConnectionOutgoingBandwidthLimit (unsigned maxBitsPerSecond) |
| Limits how much outgoing bandwidth can be used per-connection. This limit does not apply to the sum of all connections! Exceeding the limit queues up outgoing traffic. | |
| bool | IsNetworkSimulatorActive (void) |
| RakNetStatistics *const | GetStatistics (const SystemAddress systemAddress, RakNetStatistics *rns=0) |
| Returns a structure containing a large set of network statistics for the specified system. You can map this data to a string using the C style StatisticsToString() function. | |
| bool | GetStatistics (const int index, RakNetStatistics *rns) |
| Returns the network statistics of the system at the given index in the remoteSystemList. | |
| virtual unsigned int | GetReceiveBufferSize (void) |
| how many messages are waiting when you call Receive() | |
| char * | GetRPCString (const char *data, const BitSize_t bitSize, const SystemAddress systemAddress) |
| bool | SendOutOfBand (const char *host, unsigned short remotePort, const char *data, BitSize_t dataLength, unsigned connectionSocketIndex=0) |
Protected Types | |
| enum | { requestedConnectionList_Mutex, offlinePingResponse_Mutex, NUMBER_OF_RAKPEER_MUTEXES } |
Protected Member Functions | |
| friend | RAK_THREAD_DECLARATION (UpdateNetworkLoop) |
| friend | RAK_THREAD_DECLARATION (RecvFromLoop) |
| friend | RAK_THREAD_DECLARATION (UDTConnect) |
| Packet * | ReceiveIgnoreRPC (void) |
| int | GetIndexFromSystemAddress (const SystemAddress systemAddress, bool calledFromNetworkThread) const |
| int | GetIndexFromGuid (const RakNetGUID guid) |
| bool | SendConnectionRequest (const char *host, unsigned short remotePort, const char *passwordData, int passwordDataLength, unsigned connectionSocketIndex, unsigned int extraData, unsigned sendConnectionAttemptCount, unsigned timeBetweenSendConnectionAttemptsMS, RakNetTime timeoutTime, RakNetSmartPtr< RakNetSocket > socket) |
| bool | SendConnectionRequest (const char *host, unsigned short remotePort, const char *passwordData, int passwordDataLength, unsigned connectionSocketIndex, unsigned int extraData, unsigned sendConnectionAttemptCount, unsigned timeBetweenSendConnectionAttemptsMS, RakNetTime timeoutTime) |
| RemoteSystemStruct * | GetRemoteSystemFromSystemAddress (const SystemAddress systemAddress, bool calledFromNetworkThread, bool onlyActive) const |
| RakPeer::RemoteSystemStruct * | GetRemoteSystem (const AddressOrGUID systemIdentifier, bool calledFromNetworkThread, bool onlyActive) const |
| void | ValidateRemoteSystemLookup (void) const |
| RemoteSystemStruct * | GetRemoteSystemFromGUID (const RakNetGUID guid, bool onlyActive) const |
| void | ParseConnectionRequestPacket (RakPeer::RemoteSystemStruct *remoteSystem, SystemAddress systemAddress, const char *data, int byteSize) |
| Parse out a connection request packet. | |
| void | OnConnectionRequest (RakPeer::RemoteSystemStruct *remoteSystem, unsigned char *AESKey, bool setAESKey, RakNetTime incomingTimestamp) |
| When we get a connection request from an ip / port, accept it unless full. | |
| void | SendConnectionRequestAccepted (RakPeer::RemoteSystemStruct *remoteSystem, RakNetTime incomingTimestamp) |
| void | NotifyAndFlagForShutdown (const SystemAddress systemAddress, bool performImmediate, unsigned char orderingChannel, PacketPriority disconnectionNotificationPriority) |
| Send a reliable disconnect packet to this player and disconnect them when it is delivered. | |
| unsigned short | GetNumberOfRemoteInitiatedConnections (void) const |
| Returns how many remote systems initiated a connection to us. | |
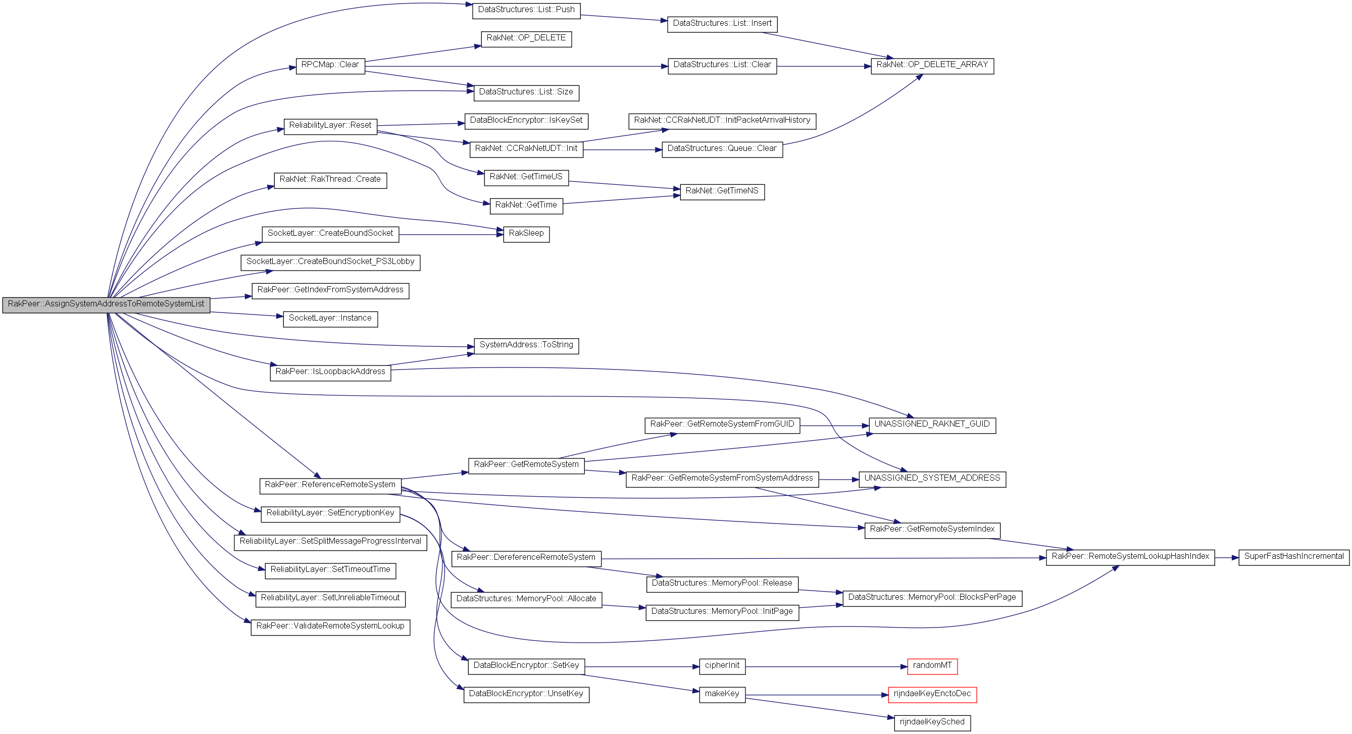
| RemoteSystemStruct * | AssignSystemAddressToRemoteSystemList (const SystemAddress systemAddress, RemoteSystemStruct::ConnectMode connectionMode, RakNetSmartPtr< RakNetSocket > incomingRakNetSocket, bool *thisIPConnectedRecently, SystemAddress bindingAddress, int incomingMTU, RakNetGUID guid) |
| Get a free remote system from the list and assign our systemAddress to it. | |
| void | ShiftIncomingTimestamp (unsigned char *data, SystemAddress systemAddress) const |
| Adjust the timestamp of the incoming packet to be relative to this system. | |
| RakNetTime | GetBestClockDifferential (const SystemAddress systemAddress) const |
| bool | HandleRPCPacket (const char *data, int length, SystemAddress systemAddress) |
| Handles an RPC packet. This packet has an RPC request. | |
| void | HandleRPCReplyPacket (const char *data, int length, SystemAddress systemAddress) |
| Handles an RPC reply packet. The reply packet has data returned from an RPC call. | |
| bool | IsLoopbackAddress (const AddressOrGUID &systemIdentifier, bool matchPort) const |
| SystemAddress | GetLoopbackAddress (void) const |
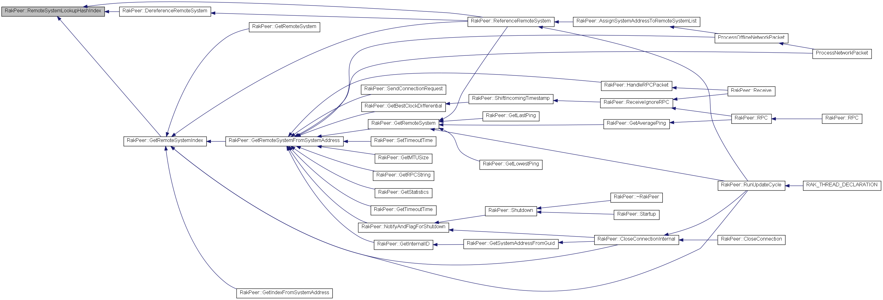
| unsigned int | RemoteSystemLookupHashIndex (SystemAddress sa) const |
| void | ReferenceRemoteSystem (SystemAddress sa, unsigned int remoteSystemListIndex) |
| void | DereferenceRemoteSystem (SystemAddress sa) |
| RemoteSystemStruct * | GetRemoteSystem (SystemAddress sa) const |
| unsigned int | GetRemoteSystemIndex (SystemAddress sa) const |
| void | ClearRemoteSystemLookup (void) |
| void | GenerateSYNCookieRandomNumber (void) |
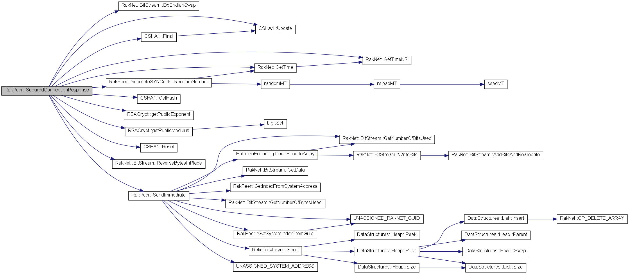
| void | SecuredConnectionResponse (const SystemAddress systemAddress) |
| void | SecuredConnectionConfirmation (RakPeer::RemoteSystemStruct *remoteSystem, char *data) |
| bool | RunUpdateCycle (void) |
| bool | AllowIncomingConnections (void) const |
| void | PingInternal (const SystemAddress target, bool performImmediate, PacketReliability reliability) |
| bool | ValidSendTarget (SystemAddress systemAddress, bool broadcast) |
| void | CloseConnectionInternal (const AddressOrGUID &systemIdentifier, bool sendDisconnectionNotification, bool performImmediate, unsigned char orderingChannel, PacketPriority disconnectionNotificationPriority) |
| void | SendBuffered (const char *data, BitSize_t numberOfBitsToSend, PacketPriority priority, PacketReliability reliability, char orderingChannel, const AddressOrGUID systemIdentifier, bool broadcast, RemoteSystemStruct::ConnectMode connectionMode, uint32_t receipt) |
| void | SendBufferedList (const char **data, const int *lengths, const int numParameters, PacketPriority priority, PacketReliability reliability, char orderingChannel, const AddressOrGUID systemIdentifier, bool broadcast, RemoteSystemStruct::ConnectMode connectionMode, uint32_t receipt) |
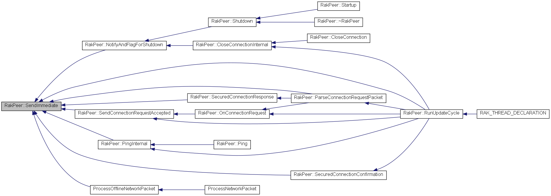
| bool | SendImmediate (char *data, BitSize_t numberOfBitsToSend, PacketPriority priority, PacketReliability reliability, char orderingChannel, const AddressOrGUID systemIdentifier, bool broadcast, bool useCallerDataAllocation, RakNetTimeUS currentTime, uint32_t receipt) |
| void | ClearBufferedCommands (void) |
| void | ClearBufferedPackets (void) |
| void | ClearSocketQueryOutput (void) |
| void | ClearRequestedConnectionList (void) |
| void | AddPacketToProducer (Packet *p) |
| unsigned int | GenerateSeedFromGuid (void) |
| void | DerefAllSockets (void) |
| unsigned int | GetRakNetSocketFromUserConnectionSocketIndex (unsigned int userIndex) const |
| void | GenerateGUID (void) |
| unsigned int | GetSystemIndexFromGuid (const RakNetGUID input) const |
| Packet * | AllocPacket (unsigned dataSize, const char *file, unsigned int line) |
| Packet * | AllocPacket (unsigned dataSize, unsigned char *data, const char *file, unsigned int line) |
| void | ResetSendReceipt (void) |
| void | OnConnectedPong (RakNetTime sendPingTime, RakNetTime sendPongTime, RemoteSystemStruct *remoteSystem) |
Protected Attributes | |
| volatile bool | endThreads |
| Set this to true to terminate the Peer thread execution. | |
| volatile bool | isMainLoopThreadActive |
| true if the peer thread is active. | |
| volatile bool | isRecvFromLoopThreadActive |
| bool | occasionalPing |
| *unsigned short | maximumNumberOfPeers |
| Store the maximum number of peers allowed to connect. | |
| unsigned short | maximumIncomingConnections |
| Store the maximum number of peers able to connect, including reserved connection slots for pings, etc. | |
| RakNet::BitStream | offlinePingResponse |
| SystemAddress | mySystemAddress [MAXIMUM_NUMBER_OF_INTERNAL_IDS] |
| Local Player ID. | |
| char | incomingPassword [256] |
| unsigned char | incomingPasswordLength |
| RemoteSystemStruct * | remoteSystemList |
| RemoteSystemIndex ** | remoteSystemLookup |
| DataStructures::MemoryPool < RemoteSystemIndex > | remoteSystemIndexPool |
| SimpleMutex | rakPeerMutexes [NUMBER_OF_RAKPEER_MUTEXES] |
| bool | updateCycleIsRunning |
| RunUpdateCycle is not thread safe but we don't need to mutex calls. Just skip calls if it is running already. | |
| unsigned int | bytesSentPerSecond |
| The list of people we have tried to connect to recently. | |
| unsigned int | bytesReceivedPerSecond |
| unsigned int | validationInteger |
| SimpleMutex | incomingQueueMutex |
| SimpleMutex | banListMutex |
| DataStructures::List< BanStruct * > | banList |
| DataStructures::List < PluginInterface2 * > | messageHandlerList |
| DataStructures::Queue < RequestedConnectionStruct * > | requestedConnectionQueue |
| SimpleMutex | requestedConnectionQueueMutex |
| unsigned int | frequencyTable [256] |
| Compression stuff. | |
| HuffmanEncodingTree * | inputTree |
| HuffmanEncodingTree * | outputTree |
| unsigned int | rawBytesSent |
| unsigned int | rawBytesReceived |
| unsigned int | compressedBytesSent |
| unsigned int | compressedBytesReceived |
| DataStructures::ThreadsafeAllocatingQueue < BufferedCommandStruct > | bufferedCommands |
| DataStructures::ThreadsafeAllocatingQueue < RecvFromStruct > | bufferedPackets |
| DataStructures::ThreadsafeAllocatingQueue < SocketQueryOutput > | socketQueryOutput |
| SimpleMutex | securityExceptionMutex |
| RPCMap | rpcMap |
| int | defaultMTUSize |
| bool | trackFrequencyTable |
| int | threadSleepTimer |
| DataStructures::List < RakNetSmartPtr< RakNetSocket > > | socketList |
| RakNet::BitStream * | replyFromTargetBS |
| SystemAddress | replyFromTargetPlayer |
| bool | replyFromTargetBroadcast |
| RakNetTime | defaultTimeoutTime |
| bool | blockOnRPCReply |
| RouterInterface * | router |
| RakNetGUID | myGuid |
| unsigned | maxOutgoingBPS |
| RSACrypt | rsacrypt |
| Encryption and security. | |
| uint32_t | publicKeyE |
| uint32_t | publicKeyN [RAKNET_RSA_FACTOR_LIMBS] |
| bool | keysLocallyGenerated |
| bool | usingSecurity |
| RakNetTime | randomNumberExpirationTime |
| unsigned char | newRandomNumber [20] |
| unsigned char | oldRandomNumber [20] |
| bool | allowConnectionResponseIPMigration |
| How long it has been since things were updated by a call to receiveUpdate thread uses this to determine how long to sleep for. | |
| SystemAddress | firstExternalID |
| int | splitMessageProgressInterval |
| RakNetTime | unreliableTimeout |
| NetworkIDManager * | networkIDManager |
| DataStructures::List < RakNet::RakString > | securityExceptionList |
| char | ipList [MAXIMUM_NUMBER_OF_INTERNAL_IDS][16] |
| unsigned int | binaryAddresses [MAXIMUM_NUMBER_OF_INTERNAL_IDS] |
| bool | allowInternalRouting |
| void(* | userUpdateThreadPtr )(RakPeerInterface *, void *) |
| void * | userUpdateThreadData |
| SignaledEvent | quitAndDataEvents |
| bool | limitConnectionFrequencyFromTheSameIP |
| SimpleMutex | packetAllocationPoolMutex |
| DataStructures::MemoryPool < Packet > | packetAllocationPool |
| SimpleMutex | packetReturnMutex |
| DataStructures::Queue< Packet * > | packetReturnQueue |
| SimpleMutex | sendReceiptSerialMutex |
| uint32_t | sendReceiptSerial |
Friends | |
| void | ProcessPortUnreachable (const unsigned int binaryAddress, const unsigned short port, RakPeer *rakPeer) |
| bool | ProcessOfflineNetworkPacket (const SystemAddress systemAddress, const char *data, const int length, RakPeer *rakPeer, RakNetSmartPtr< RakNetSocket > rakNetSocket, bool *isOfflineMessage, RakNetTimeUS timeRead) |
| void | ProcessNetworkPacket (const SystemAddress systemAddress, const char *data, const int length, RakPeer *rakPeer, RakNetSmartPtr< RakNetSocket > rakNetSocket, RakNetTimeUS timeRead) |
| void | ProcessNetworkPacket (const SystemAddress systemAddress, const char *data, const int length, RakPeer *rakPeer, RakNetTimeUS timeRead) |
Main interface for network communications.
It implements most of RakNet's functionality and is the primary interface for RakNet.
Inherits RakPeerInterface.
See the individual functions for what the class can do.
Definition at line 46 of file RakPeer.h.
anonymous enum [protected] |
| RakPeer::RakPeer | ( | ) |
| RakPeer::~RakPeer | ( | ) | [virtual] |
| void RakPeer::AddPacketToProducer | ( | Packet * | p | ) | [inline, protected] |
Definition at line 5398 of file RakPeer.cpp.


| void RakPeer::AddToBanList | ( | const char * | IP, | |
| RakNetTime | milliseconds = 0 | |||
| ) | [virtual] |
Bans an IP from connecting.
Banned IPs persist between connections but are not saved on shutdown nor loaded on startup.
| [in] | IP | Dotted IP address. You can use * for a wildcard address, such as 128.0.0. * will ban all IP addresses starting with 128.0.0. |
| [in] | milliseconds | Gives time in milli seconds for a temporary ban of the IP address. Use 0 for a permanent ban. |
Implements RakPeerInterface.
Definition at line 2161 of file RakPeer.cpp.


| void RakPeer::AddToSecurityExceptionList | ( | const char * | ip | ) | [virtual] |
This is useful if you have a fixed-address internal server behind a LAN.
Secure connections are determined by the recipient of an incoming connection. This has no effect if called on the system attempting to connect.
| [in] | ip | IP address to add. * wildcards are supported. |
Implements RakPeerInterface.
Definition at line 711 of file RakPeer.cpp.

| bool RakPeer::AdvertiseSystem | ( | const char * | host, | |
| unsigned short | remotePort, | |||
| const char * | data, | |||
| int | dataLength, | |||
| unsigned | connectionSocketIndex = 0 | |||
| ) | [virtual] |
Sends a one byte message ID_ADVERTISE_SYSTEM to the remote unconnected system. This will send our external IP outside the LAN along with some user data to the remote system.
| [in] | host | Either a dotted IP address or a domain name |
| [in] | remotePort | Which port to connect to on the remote machine. |
| [in] | data | Optional data to append to the packet. |
| [in] | dataLength | Length of data in bytes. Use 0 if no data. |
| [in] | connectionSocketIndex | Index into the array of socket descriptors passed to socketDescriptors in RakPeer::Startup() to send on. |
Implements RakPeerInterface.
Definition at line 2902 of file RakPeer.cpp.

| Packet * RakPeer::AllocatePacket | ( | unsigned | dataSize | ) | [virtual] |
Returns a packet for you to write to if you want to create a Packet for some reason. You can add it to the receive buffer with PushBackPacket.
| [in] | dataSize | How many bytes to allocate for the buffer |
Implements RakPeerInterface.
Definition at line 3199 of file RakPeer.cpp.

| Packet * RakPeer::AllocPacket | ( | unsigned | dataSize, | |
| const char * | file, | |||
| unsigned int | line | |||
| ) | [protected] |
Definition at line 176 of file RakPeer.cpp.


| Packet * RakPeer::AllocPacket | ( | unsigned | dataSize, | |
| unsigned char * | data, | |||
| const char * | file, | |||
| unsigned int | line | |||
| ) | [protected] |
| void RakPeer::AllowConnectionResponseIPMigration | ( | bool | allow | ) | [virtual] |
Allow or disallow connection responses from any IP.
Normally this should be false, but may be necessary when connecting to servers with multiple IP addresses.
| [in] | allow | - True to allow this behavior, false to not allow. Defaults to false. Value persists between connections. |
Implements RakPeerInterface.
Definition at line 2886 of file RakPeer.cpp.
| bool RakPeer::AllowIncomingConnections | ( | void | ) | const [protected] |
Definition at line 4956 of file RakPeer.cpp.


| void RakPeer::ApplyNetworkSimulator | ( | float | packetloss, | |
| unsigned short | minExtraPing, | |||
| unsigned short | extraPingVariance | |||
| ) | [virtual] |
Adds simulated ping and packet loss to the outgoing data flow.
To simulate bi-directional ping and packet loss, you should call this on both the sender and the recipient, with half the total ping and maxSendBPS values on each.
| [in] | packetloss | Chance to lose a packet. Ranges from 0 to 1. |
| [in] | minExtraPing | The minimum time to delay sends. |
| [in] | extraPingVariance | The additional random time to delay sends. |
Implements RakPeerInterface.
Definition at line 3318 of file RakPeer.cpp.
| RakPeer::RemoteSystemStruct * RakPeer::AssignSystemAddressToRemoteSystemList | ( | const SystemAddress | systemAddress, | |
| RemoteSystemStruct::ConnectMode | connectionMode, | |||
| RakNetSmartPtr< RakNetSocket > | incomingRakNetSocket, | |||
| bool * | thisIPConnectedRecently, | |||
| SystemAddress | bindingAddress, | |||
| int | incomingMTU, | |||
| RakNetGUID | guid | |||
| ) | [protected] |
Get a free remote system from the list and assign our systemAddress to it.
| [in] | systemAddress | systemAddress to be assigned |
| [in] | connectionMode | connection mode of the RemoteSystem. |
| [in] | rakNetSocket | |
| [in] | thisIPConnectedRecently | Is this IP connected recently? set to False; |
| [in] | bindingAddress | Address to be binded with the remote system |
| [in] | incomingMTU | MTU for the remote system |
Definition at line 3941 of file RakPeer.cpp.


| void RakPeer::AttachPlugin | ( | PluginInterface2 * | plugin | ) | [virtual] |
Attatches a Plugin interface to an instance of the base class (RakPeer or PacketizedTCP) to run code automatically on message receipt in the Receive call.
| [in] | messageHandler | Pointer to the plugin to attach. |
Implements RakPeerInterface.
Definition at line 3112 of file RakPeer.cpp.

| void RakPeer::CancelConnectionAttempt | ( | const SystemAddress | target | ) | [virtual] |
Cancel a pending connection attempt.
If we are already connected, the connection stays open
| [in] | target | Target system to cancel. |
Implements RakPeerInterface.
Definition at line 1970 of file RakPeer.cpp.

| void RakPeer::ChangeSystemAddress | ( | RakNetGUID | guid, | |
| SystemAddress | systemAddress | |||
| ) | [virtual] |
Implements RakPeerInterface.
Definition at line 3179 of file RakPeer.cpp.

| void RakPeer::ClearBanList | ( | void | ) | [virtual] |
Allows all previously banned IPs to connect.
Implements RakPeerInterface.
Definition at line 2248 of file RakPeer.cpp.


| void RakPeer::ClearBufferedCommands | ( | void | ) | [protected] |
Definition at line 5338 of file RakPeer.cpp.


| void RakPeer::ClearBufferedPackets | ( | void | ) | [protected] |
Definition at line 5363 of file RakPeer.cpp.


| void RakPeer::ClearRemoteSystemLookup | ( | void | ) | [protected] |
Definition at line 4309 of file RakPeer.cpp.


| void RakPeer::ClearRequestedConnectionList | ( | void | ) | [protected] |
Definition at line 5387 of file RakPeer.cpp.


| void RakPeer::ClearSocketQueryOutput | ( | void | ) | [protected] |
Definition at line 5382 of file RakPeer.cpp.


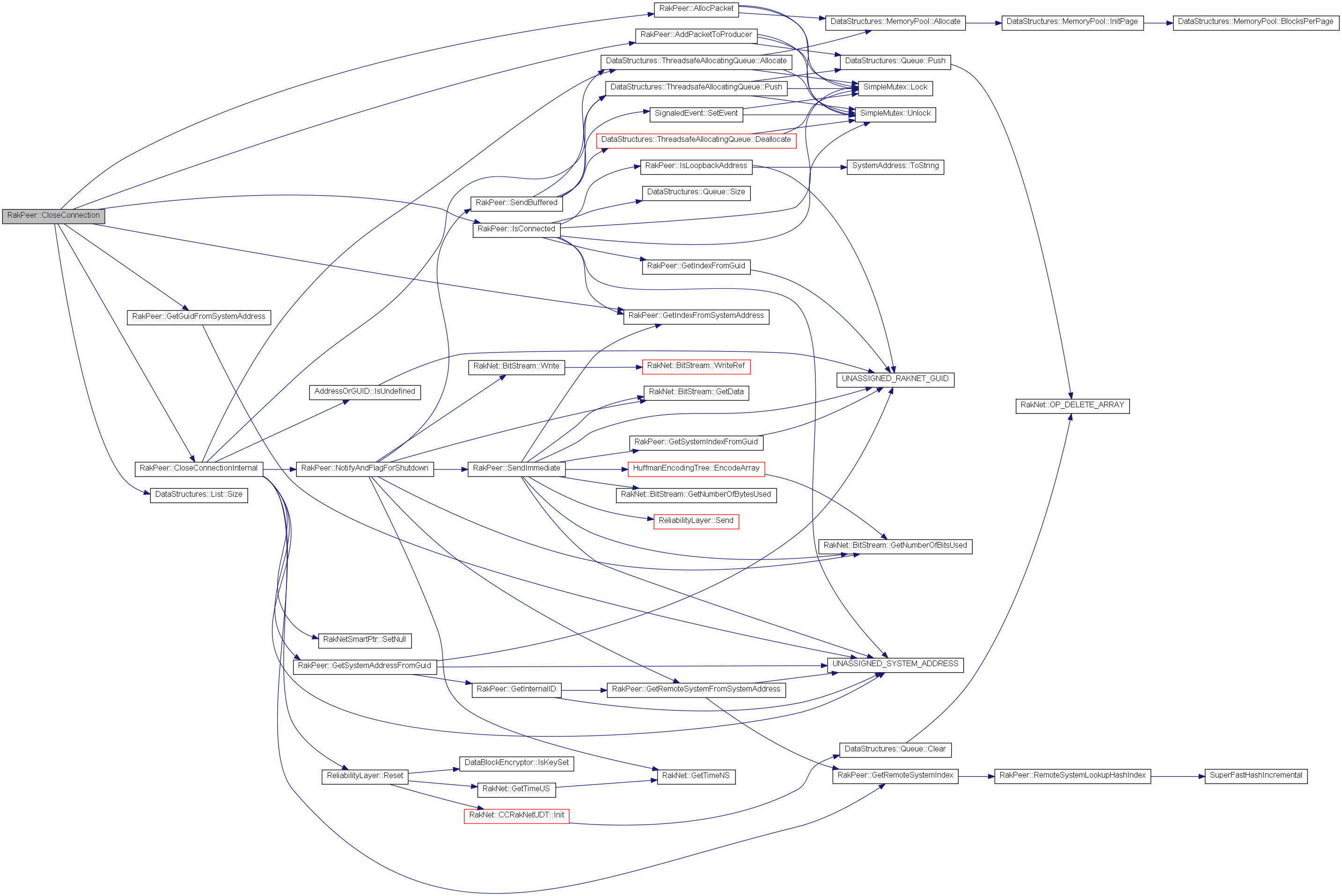
| void RakPeer::CloseConnection | ( | const SystemAddress | target, | |
| bool | sendDisconnectionNotification, | |||
| unsigned char | orderingChannel = 0, |
|||
| PacketPriority | disconnectionNotificationPriority = LOW_PRIORITY | |||
| ) | [virtual] |
Close the connection to another host (if we initiated the connection it will disconnect, if they did it will kick them out).
This method closes the connection irrespective of who initiated the connection.
| [in] | target | Which system to close the connection to. |
| [in] | sendDisconnectionNotification | True to send ID_DISCONNECTION_NOTIFICATION to the recipient. False to close it silently. |
| [in] | channel | Which ordering channel to send the disconnection notification on, if any |
| [in] | disconnectionNotificationPriority | Priority to send ID_DISCONNECTION_NOTIFICATION on. |
Implements RakPeerInterface.
Definition at line 1940 of file RakPeer.cpp.

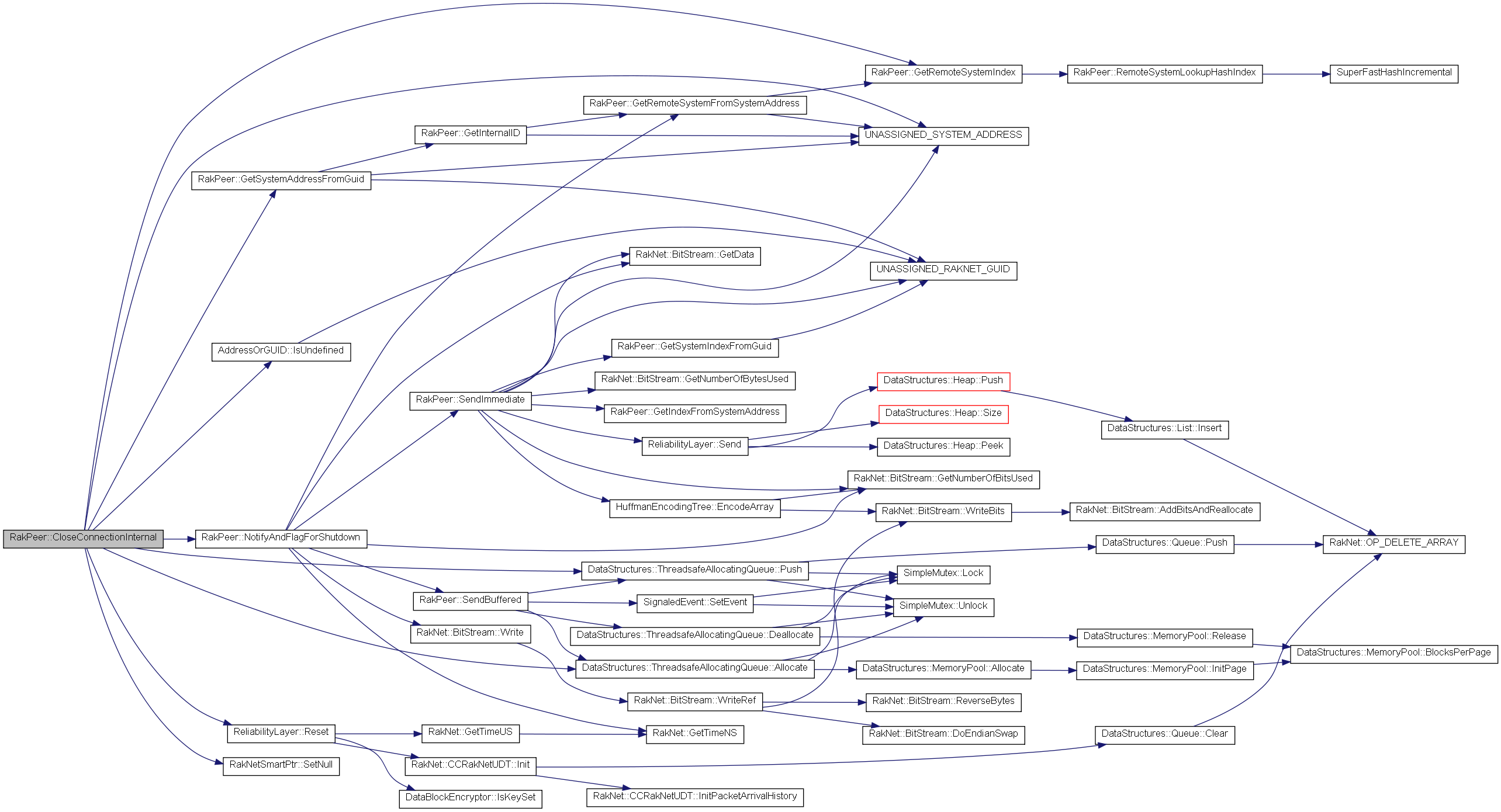
| void RakPeer::CloseConnectionInternal | ( | const AddressOrGUID & | systemIdentifier, | |
| bool | sendDisconnectionNotification, | |||
| bool | performImmediate, | |||
| unsigned char | orderingChannel, | |||
| PacketPriority | disconnectionNotificationPriority | |||
| ) | [protected] |
Definition at line 4977 of file RakPeer.cpp.


| bool RakPeer::Connect | ( | const char * | host, | |
| unsigned short | remotePort, | |||
| const char * | passwordData, | |||
| int | passwordDataLength, | |||
| unsigned | connectionSocketIndex = 0, |
|||
| unsigned | sendConnectionAttemptCount = 12, |
|||
| unsigned | timeBetweenSendConnectionAttemptsMS = 500, |
|||
| RakNetTime | timeoutTime = 0 | |||
| ) | [virtual] |
Connect to the specified host (ip or domain name) and server port.
Calling Connect and not calling SetMaximumIncomingConnections acts as a dedicated client. Calling both acts as a true peer.
This is a non-blocking connection.
The connection is successful when IsConnected() returns true or Receive() gets a message with the type identifier ID_CONNECTION_ACCEPTED. If the connection is not successful, such as a rejected connection or no response then neither of these things will happen.
| [in] | host | Either a dotted IP address or a domain name. |
| [in] | remotePort | Port to connect to on the remote machine. |
| [in] | passwordData | A data block that must match the data block on the server passed to SetIncomingPassword(). This can be a string or can be a stream of data. Use 0 for no password. |
| [in] | passwordDataLength | The length in bytes of passwordData. |
| [in] | connectionSocketIndex | Index into the array of socket descriptors passed to socketDescriptors in RakPeer::Startup() to determine the one to send on. |
| [in] | sendConnectionAttemptCount | Number of datagrams to send to the other system to try to connect. |
| [in] | timeBetweenSendConnectionAttemptsMS | Time to elapse before a datagram is sent to the other system to try to connect. After sendConnectionAttemptCount number of attempts, ID_CONNECTION_ATTEMPT_FAILED is returned. |
| [in] | timeoutTime | Time to elapse before dropping the connection if a reliable message could not be sent. 0 to use the default value from SetTimeoutTime(UNASSIGNED_SYSTEM_ADDRESS); |
Implements RakPeerInterface.
Definition at line 865 of file RakPeer.cpp.

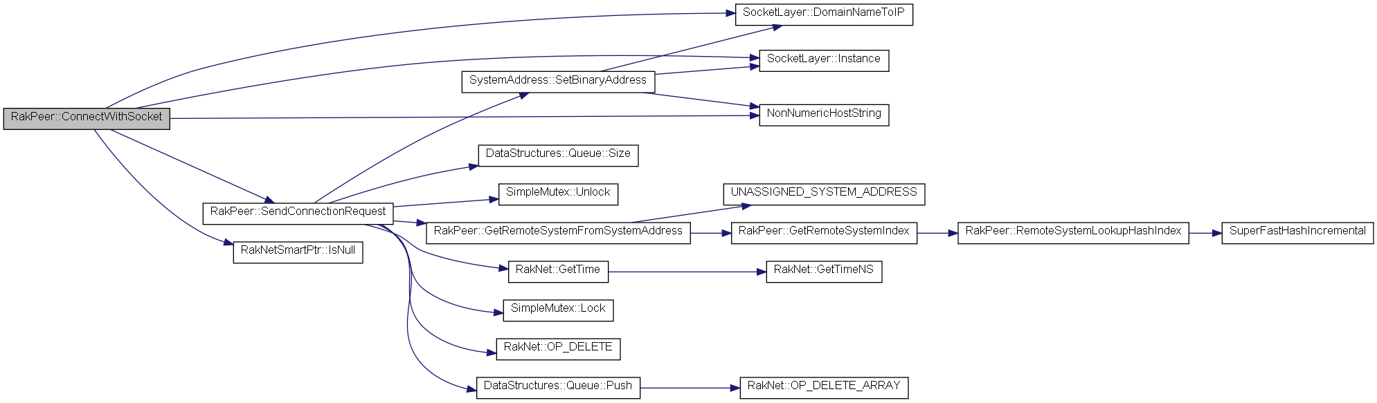
| bool RakPeer::ConnectWithSocket | ( | const char * | host, | |
| unsigned short | remotePort, | |||
| const char * | passwordData, | |||
| int | passwordDataLength, | |||
| RakNetSmartPtr< RakNetSocket > | socket, | |||
| unsigned | sendConnectionAttemptCount = 12, |
|||
| unsigned | timeBetweenSendConnectionAttemptsMS = 500, |
|||
| RakNetTime | timeoutTime = 0 | |||
| ) | [virtual] |
Connect to the specified host (ip or domain name) and server port.
| [in] | host | Either a dotted IP address or a domain name. |
| [in] | remotePort | Which port to connect to on the remote machine. |
| [in] | passwordData | A data block that must match the data block on the server passed to SetIncomingPassword(). This can be a string or can be a stream of data. Use 0 for no password. |
| [in] | passwordDataLength | The length in bytes of passwordData. |
| [in] | socket | A bound socket returned by another instance of RakPeerInterface. |
| [in] | sendConnectionAttemptCount | Number of datagrams to send to the other system to try to connect. |
| [in] | timeBetweenSendConnectionAttemptsMS | Time to elapse before a datagram is sent to the other system to try to connect. After sendConnectionAttemptCount number of attempts, ID_CONNECTION_ATTEMPT_FAILED is returned. |
| [in] | timeoutTime | Time to elapse before dropping the connection if a reliable message could not be sent. 0 to use the default from SetTimeoutTime(UNASSIGNED_SYSTEM_ADDRESS); |
Implements RakPeerInterface.
Definition at line 903 of file RakPeer.cpp.

| void RakPeer::DeallocatePacket | ( | Packet * | packet | ) | [virtual] |
Call this to deallocate a message returned by Receive() when you are done handling it.
| [in] | packet | Message to deallocate. |
Implements RakPeerInterface.
Definition at line 1489 of file RakPeer.cpp.


| bool RakPeer::DeleteCompressionLayer | ( | bool | inputLayer | ) | [virtual] |
Delete the output or input layer as specified.
This is not necessary to call and is only useful for freeing memory.
| [in] | inputLayer | True to mean the inputLayer, false to mean the output layer. |
Implements RakPeerInterface.
Definition at line 3051 of file RakPeer.cpp.


| void RakPeer::DerefAllSockets | ( | void | ) | [protected] |
Definition at line 6026 of file RakPeer.cpp.


| void RakPeer::DereferenceRemoteSystem | ( | SystemAddress | sa | ) | [protected] |
Definition at line 4263 of file RakPeer.cpp.


| void RakPeer::DetachPlugin | ( | PluginInterface2 * | messageHandler | ) | [virtual] |
Detaches a Plugin interface from the instance of the base class (RakPeer or PacketizedTCP) it is attached to.
This method disables the plugin code from running automatically on base class's updates or message receipt.
| [in] | messageHandler | Pointer to a plugin to detach. |
Implements RakPeerInterface.
Definition at line 3127 of file RakPeer.cpp.

| void RakPeer::DisableSecurity | ( | void | ) | [virtual] |
Disables all security.
Implements RakPeerInterface.
Definition at line 700 of file RakPeer.cpp.
| bool RakPeer::GenerateCompressionLayer | ( | unsigned int | inputFrequencyTable[256], | |
| bool | inputLayer | |||
| ) | [virtual] |
This is an optional function to generate the compression layer based on the input frequency table.
If you want to use it you should call this twice - once with inputLayer as true and once as false. The frequency table passed here with inputLayer=true should match the frequency table on the recipient with inputLayer=false. Likewise, the frequency table passed here with inputLayer=false should match the frequency table on the recipient with inputLayer=true. Calling this function when there is an existing layer will overwrite the old layer.
| [in] | inputFrequencyTable | A frequency table for your data returned from GetOutgoingFrequencyTable() |
| [in] | inputLayer | Whether inputFrequencyTable represents incoming data from other systems (true) or outgoing data from this system (false). |
Implements RakPeerInterface.
Definition at line 3018 of file RakPeer.cpp.

| void RakPeer::GenerateGUID | ( | void | ) | [protected] |
Definition at line 5405 of file RakPeer.cpp.


| unsigned int RakPeer::GenerateSeedFromGuid | ( | void | ) | [protected] |
| void RakPeer::GenerateSYNCookieRandomNumber | ( | void | ) | [protected] |
Definition at line 4705 of file RakPeer.cpp.


| int RakPeer::GetAveragePing | ( | const AddressOrGUID | systemIdentifier | ) | [virtual] |
Returns the average of all ping times read for the specific system or -1 if none read yet.
| [in] | systemAddress | Which system we are referring to |
Implements RakPeerInterface.
Definition at line 2439 of file RakPeer.cpp.


| RakNetTime RakPeer::GetBestClockDifferential | ( | const SystemAddress | systemAddress | ) | const [protected] |
Get the most accurate clock differential for a certain player.
| [in] | systemAddress | The player with whose clock the time difference is calculated. |
Definition at line 4147 of file RakPeer.cpp.


| float RakPeer::GetCompressionRatio | ( | void | ) | const [virtual] |
Returns the compression ratio.
A low compression ratio is good. Compression is defined for outgoing data.
Implements RakPeerInterface.
Definition at line 3081 of file RakPeer.cpp.
| bool RakPeer::GetConnectionList | ( | SystemAddress * | remoteSystems, | |
| unsigned short * | numberOfSystems | |||
| ) | const [virtual] |
Fills the array remoteSystems with the SystemAddress of all the systems we are connected to.
| [out] | remoteSystems | An array of SystemAddress structures, to be filled with the SystemAddresss of the systems we are connected to. Pass 0 to remoteSystems to get the number of systems we are connected to. |
| [in,out] | numberOfSystems | As input, the size of remoteSystems array. As output, the number of elements put into the array. |
Implements RakPeerInterface.
Definition at line 1091 of file RakPeer.cpp.
| float RakPeer::GetDecompressionRatio | ( | void | ) | const [virtual] |
Returns the decompression ratio.
A high decompression ratio is good. Decompression ratio is defined for incoming data.
Implements RakPeerInterface.
Definition at line 3096 of file RakPeer.cpp.
| SystemAddress RakPeer::GetExternalID | ( | const SystemAddress | target | ) | const [virtual] |
Returns the unique address identifier that represents the target on the the network and is based on the target's external IP / port.
| [in] | target | The SystemAddress of the remote system. Usually the same for all systems, unless you have two or more network cards. |
Implements RakPeerInterface.
Definition at line 2591 of file RakPeer.cpp.

| RakNetGUID RakPeer::GetGUIDFromIndex | ( | int | index | ) | [virtual] |
Same as GetSystemAddressFromIndex but returns RakNetGUID.
| [in] | index | Index should range between 0 and the maximum number of players allowed - 1. |
Implements RakPeerInterface.
Definition at line 2119 of file RakPeer.cpp.
| const RakNetGUID & RakPeer::GetGuidFromSystemAddress | ( | const SystemAddress | input | ) | const [virtual] |
Given a connected system address, this method gives the unique GUID representing that instance of RakPeer. This will be the same on all systems connected to that instance of RakPeer, even if the external system addresses are different. Complexity is O(log2(n)). If input is UNASSIGNED_SYSTEM_ADDRESS, will return your own GUID.
| [in] | input | The system address of the target system we are connected to. |
Implements RakPeerInterface.
Definition at line 2618 of file RakPeer.cpp.


| void RakPeer::GetIncomingPassword | ( | char * | passwordData, | |
| int * | passwordDataLength | |||
| ) | [virtual] |
Gets the password passed to SetIncomingPassword.
| [out] | passwordData | Should point to a block large enough to hold the password data you passed to SetIncomingPassword() |
| [in,out] | passwordDataLength | Maximum size of the passwordData array. Modified to hold the number of bytes actually written. |
Implements RakPeerInterface.
Definition at line 832 of file RakPeer.cpp.
| int RakPeer::GetIndexFromGuid | ( | const RakNetGUID | guid | ) | [protected] |
Definition at line 3607 of file RakPeer.cpp.


| int RakPeer::GetIndexFromSystemAddress | ( | const SystemAddress | systemAddress | ) | const [virtual] |
Given systemAddress, returns its index into remoteSystemList.
Values range from 0 to the maximum number of players allowed - 1. This includes systems which were formerly connected, but are now not connected.
| [in] | systemAddress | The SystemAddress we are referring to |
Implements RakPeerInterface.
Definition at line 2088 of file RakPeer.cpp.

| int RakPeer::GetIndexFromSystemAddress | ( | const SystemAddress | systemAddress, | |
| bool | calledFromNetworkThread | |||
| ) | const [protected] |
| SystemAddress RakPeer::GetInternalID | ( | const SystemAddress | systemAddress = UNASSIGNED_SYSTEM_ADDRESS, |
|
| const int | index = 0 | |||
| ) | const [virtual] |
Returns the unique address identifier that represents you or another system on the the network and is based on your local IP / port.
| [in] | systemAddress | Use UNASSIGNED_SYSTEM_ADDRESS to get your behind-LAN address. Use a connected system to get their behind-LAN address |
| [in] | index | When you have multiple internal IDs, which index to return? Currently limited to MAXIMUM_NUMBER_OF_INTERNAL_IDS (so the maximum value of this variable is MAXIMUM_NUMBER_OF_INTERNAL_IDS-1) |
Implements RakPeerInterface.
Definition at line 2552 of file RakPeer.cpp.


| int RakPeer::GetLastPing | ( | const AddressOrGUID | systemIdentifier | ) | const [virtual] |
Returns the last ping time read for the specific system or -1 if none read yet.
| [in] | systemAddress | Which system we are referring to |
Implements RakPeerInterface.
Definition at line 2468 of file RakPeer.cpp.

| const char * RakPeer::GetLocalIP | ( | unsigned int | index | ) | [virtual] |
Returns an IP address at index 0 to GetNumberOfAddresses-1 in ipList array.
| [in] | index | index into the list of IP addresses |
Implements RakPeerInterface.
Definition at line 2831 of file RakPeer.cpp.


| SystemAddress RakPeer::GetLoopbackAddress | ( | void | ) | const [protected] |
| int RakPeer::GetLowestPing | ( | const AddressOrGUID | systemIdentifier | ) | const [virtual] |
Returns the lowest ping time read or -1 if none read yet.
| [in] | systemAddress | Which system we are referring to |
Implements RakPeerInterface.
Definition at line 2490 of file RakPeer.cpp.

| unsigned short RakPeer::GetMaximumIncomingConnections | ( | void | ) | const [virtual] |
Returns the value passed to SetMaximumIncomingConnections().
Implements RakPeerInterface.
Definition at line 785 of file RakPeer.cpp.

| unsigned short RakPeer::GetMaximumNumberOfPeers | ( | void | ) | const [virtual] |
Return the total number of connections we are allowed.
Implements RakPeerInterface.
Definition at line 1512 of file RakPeer.cpp.
| int RakPeer::GetMTUSize | ( | const SystemAddress | target | ) | const [virtual] |
Returns the current MTU size.
| [in] | target | Which system to get MTU for. UNASSIGNED_SYSTEM_ADDRESS to get the default |
Implements RakPeerInterface.
Definition at line 2797 of file RakPeer.cpp.

| NetworkIDManager * RakPeer::GetNetworkIDManager | ( | void | ) | const [virtual] |
Implements RakPeerInterface.
Definition at line 1621 of file RakPeer.cpp.
| uint32_t RakPeer::GetNextSendReceipt | ( | void | ) | [virtual] |
Returns the next uint32_t that Send() will return
Implements RakPeerInterface.
Definition at line 1131 of file RakPeer.cpp.

| unsigned int RakPeer::GetNumberOfAddresses | ( | void | ) | [virtual] |
Returns the number of IP addresses this system has internally.
Get the actual addresses from GetLocalIP()
Implements RakPeerInterface.
Definition at line 2811 of file RakPeer.cpp.

| unsigned short RakPeer::GetNumberOfRemoteInitiatedConnections | ( | void | ) | const [protected] |
Returns how many remote systems initiated a connection to us.
Definition at line 3920 of file RakPeer.cpp.

| void RakPeer::GetOfflinePingResponse | ( | char ** | data, | |
| unsigned int * | length | |||
| ) | [virtual] |
Returns pointers to a copy of the data passed to SetOfflinePingResponse.
| [out] | data | A pointer to a copy of the data passed to SetOfflinePingResponse() |
| [out] | length | A pointer filled in with the length parameter passed to SetOfflinePingResponse() |
Implements RakPeerInterface.
Definition at line 2539 of file RakPeer.cpp.

| bool RakPeer::GetOutgoingFrequencyTable | ( | unsigned int | outputFrequencyTable[256] | ) | [virtual] |
Returns the frequency of outgoing bytes into outputFrequencyTable The purpose is to save to file as either a master frequency table from a sample game session for passing to GenerateCompressionLayer().
| [out] | outputFrequencyTable | The frequency of each corresponding byte |
Implements RakPeerInterface.
Definition at line 2989 of file RakPeer.cpp.

| unsigned int RakPeer::GetRakNetSocketFromUserConnectionSocketIndex | ( | unsigned int | userIndex | ) | const [protected] |
Definition at line 6036 of file RakPeer.cpp.


| unsigned int RakPeer::GetReceiveBufferSize | ( | void | ) | [virtual] |
how many messages are waiting when you call Receive()
Implements RakPeerInterface.
Definition at line 3568 of file RakPeer.cpp.

| RakPeer::RemoteSystemStruct * RakPeer::GetRemoteSystem | ( | const AddressOrGUID | systemIdentifier, | |
| bool | calledFromNetworkThread, | |||
| bool | onlyActive | |||
| ) | const [protected] |
Definition at line 3725 of file RakPeer.cpp.


| RakPeer::RemoteSystemStruct * RakPeer::GetRemoteSystem | ( | SystemAddress | sa | ) | const [protected] |
| RakPeer::RemoteSystemStruct * RakPeer::GetRemoteSystemFromGUID | ( | const RakNetGUID | guid, | |
| bool | onlyActive | |||
| ) | const [protected] |
Definition at line 3775 of file RakPeer.cpp.


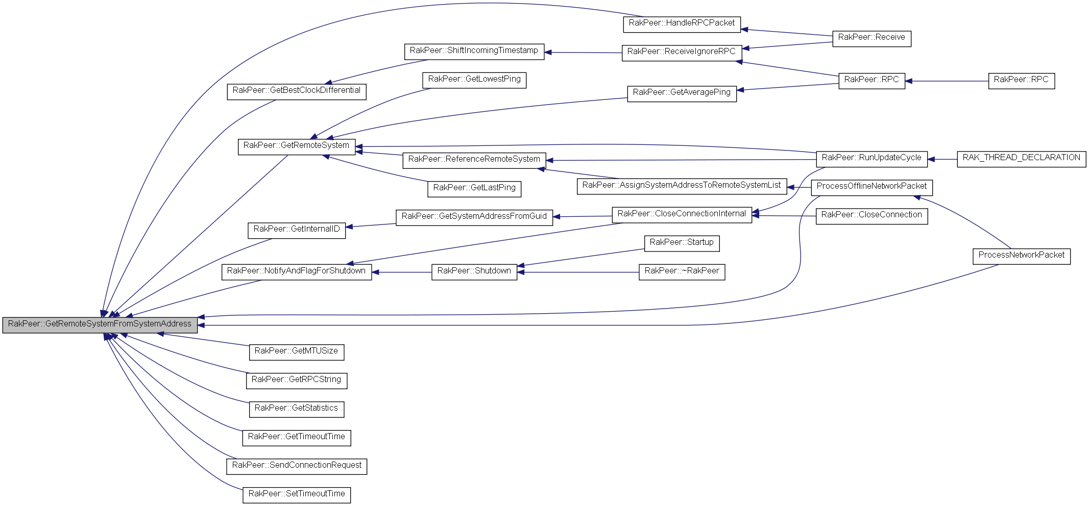
| RakPeer::RemoteSystemStruct * RakPeer::GetRemoteSystemFromSystemAddress | ( | const SystemAddress | systemAddress, | |
| bool | calledFromNetworkThread, | |||
| bool | onlyActive | |||
| ) | const [protected] |
Get the reliability layer associated with a systemAddress.
| [in] | systemAddress | The player identifier |
Definition at line 3733 of file RakPeer.cpp.


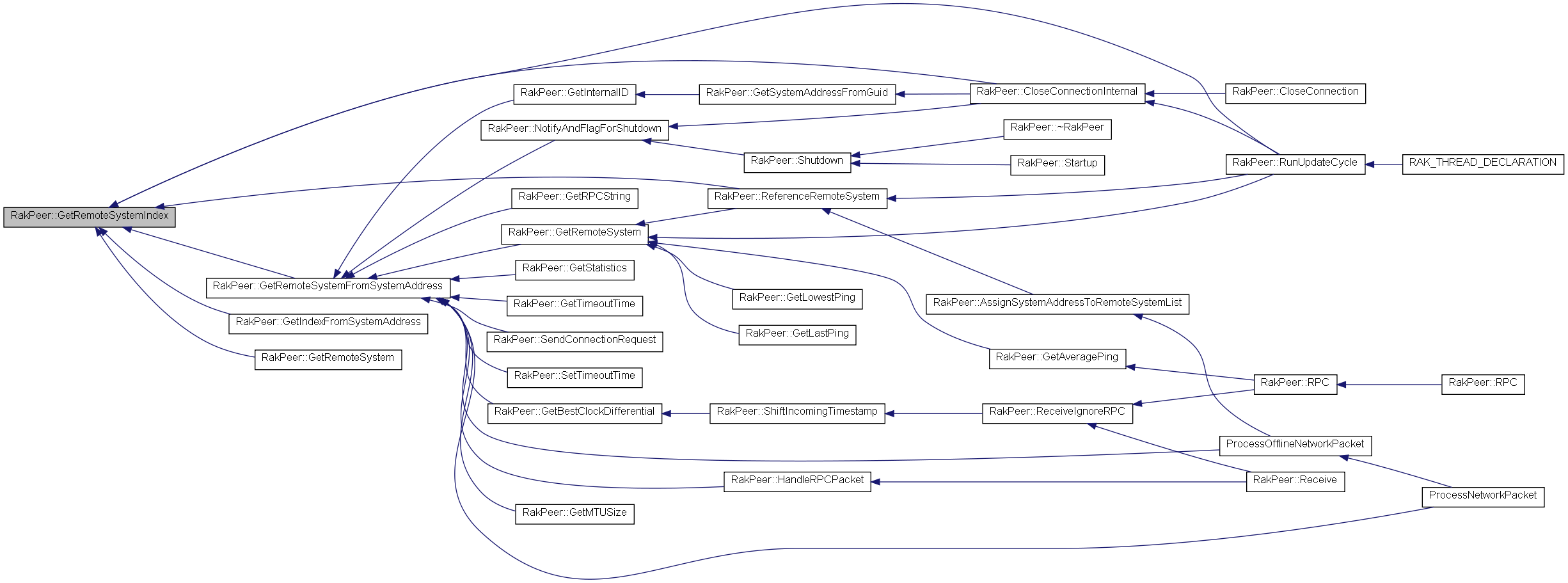
| unsigned int RakPeer::GetRemoteSystemIndex | ( | SystemAddress | sa | ) | const [protected] |
Definition at line 4288 of file RakPeer.cpp.


| char * RakPeer::GetRPCString | ( | const char * | data, | |
| const BitSize_t | bitSize, | |||
| const SystemAddress | systemAddress | |||
| ) | [virtual] |
Implements RakPeerInterface.
Definition at line 3406 of file RakPeer.cpp.

| RakNetSmartPtr< RakNetSocket > RakPeer::GetSocket | ( | const SystemAddress | target | ) | [virtual] |
Get the socket used with a particular active connection. The smart pointer reference counts the RakNetSocket object, so the socket will remain active as long as the smart pointer does, even if RakNet were to shutdown or close the connection.
| [in] | target | Which system. |
Implements RakPeerInterface.
Definition at line 3204 of file RakPeer.cpp.

| void RakPeer::GetSockets | ( | DataStructures::List< RakNetSmartPtr< RakNetSocket > > & | sockets | ) | [virtual] |
Gets all sockets in use.
| [out] | sockets | List of RakNetSocket structures in use. Sockets will not be closed until sockets goes out of scope |
Implements RakPeerInterface.
Definition at line 3260 of file RakPeer.cpp.

| int RakPeer::GetSplitMessageProgressInterval | ( | void | ) | const [virtual] |
Returns what was passed to SetSplitMessageProgressInterval().
Implements RakPeerInterface.
Definition at line 2927 of file RakPeer.cpp.
| bool RakPeer::GetStatistics | ( | const int | index, | |
| RakNetStatistics * | rns | |||
| ) | [virtual] |
Returns the network statistics of the system at the given index in the remoteSystemList.
Implements RakPeerInterface.
Definition at line 3558 of file RakPeer.cpp.

| RakNetStatistics *const RakPeer::GetStatistics | ( | const SystemAddress | systemAddress, | |
| RakNetStatistics * | rns = 0 | |||
| ) | [virtual] |
Returns a structure containing a large set of network statistics for the specified system. You can map this data to a string using the C style StatisticsToString() function.
| [in] | systemAddress | Which connected system to get statistics for. |
| [in] | rns | If you supply this structure,the network statistics will be written to it. Otherwise the method uses a static struct to write the data, which is not threadsafe. |
Implements RakPeerInterface.
Definition at line 3512 of file RakPeer.cpp.

| SystemAddress RakPeer::GetSystemAddressFromGuid | ( | const RakNetGUID | input | ) | const [virtual] |
Gives the system address of a connected system, given its GUID. The GUID will be the same on all systems connected to that instance of RakPeer, even if the external system addresses are different. Currently O(log(n)), but this may be improved in the future If input is UNASSIGNED_RAKNET_GUID, UNASSIGNED_SYSTEM_ADDRESS is returned.
| [in] | input | The RakNetGUID of the target system. |
Implements RakPeerInterface.
Definition at line 2665 of file RakPeer.cpp.


| SystemAddress RakPeer::GetSystemAddressFromIndex | ( | int | index | ) | [virtual] |
Given index into remoteSystemList, will return a SystemAddress. This function is only useful for looping through all systems.
| [in] | index | Index should range between 0 and the maximum number of players allowed - 1. |
Implements RakPeerInterface.
Definition at line 2103 of file RakPeer.cpp.
| unsigned int RakPeer::GetSystemIndexFromGuid | ( | const RakNetGUID | input | ) | const [protected] |
Definition at line 2640 of file RakPeer.cpp.


| void RakPeer::GetSystemList | ( | DataStructures::List< SystemAddress > & | addresses, | |
| DataStructures::List< RakNetGUID > & | guids | |||
| ) | [virtual] |
Same as calling GetSystemAddressFromIndex and GetGUIDFromIndex for all systems, but more efficient Indices match each other, so addresses[0] and guids[0] refer to the same system.
| [out] | addresses | All system addresses. Size of the list is the number of connections. Size of the addresses list will match the size of the guids list. |
| [out] | guids | All guids. Size of the list is the number of connections. Size of the list will match the size of the addresses list. |
Implements RakPeerInterface.
Definition at line 2136 of file RakPeer.cpp.

| RakNetTime RakPeer::GetTimeoutTime | ( | const SystemAddress | target | ) | [virtual] |
Returns the Timeout time for the given system.
| [in] | target | Target system to get the TimeoutTime for. Pass UNASSIGNED_SYSTEM_ADDRESS to get the default value. |
Implements RakPeerInterface.
Definition at line 2719 of file RakPeer.cpp.

| bool RakPeer::HandleRPCPacket | ( | const char * | data, | |
| int | length, | |||
| SystemAddress | systemAddress | |||
| ) | [protected] |
Handles an RPC packet. This packet has an RPC request.
| [in] | data | A packet returned from Receive with the ID ID_RPC |
| [in] | length | The size of the packet data |
| [in] | systemAddress | The sender of the packet |
Definition at line 4373 of file RakPeer.cpp.


| void RakPeer::HandleRPCReplyPacket | ( | const char * | data, | |
| int | length, | |||
| SystemAddress | systemAddress | |||
| ) | [protected] |
Handles an RPC reply packet. The reply packet has data returned from an RPC call.
| [in] | data | A packet returned from Receive with the ID ID_RPC |
| [in] | length | The size of the packet data |
| [in] | systemAddress | The sender of the packet |
Handles an RPC reply packet. This is data returned from an RPC call
| data | A packet returned from Receive with the ID ID_RPC | |
| length | The size of the packet data | |
| systemAddress | The sender of the packet |
Definition at line 4636 of file RakPeer.cpp.


| uint32_t RakPeer::IncrementNextSendReceipt | ( | void | ) | [virtual] |
Returns the next uint32_t that Send() will return, and increments the value by one
Implements RakPeerInterface.
Definition at line 1139 of file RakPeer.cpp.


| void RakPeer::InitializeSecurity | ( | const char * | pubKeyE, | |
| const char * | pubKeyN, | |||
| const char * | privKeyP, | |||
| const char * | privKeyQ | |||
| ) | [virtual] |
Secures connections though a combination of SHA1, AES128, SYN Cookies, and RSA to prevent connection spoofing, replay attacks, data eavesdropping, packet tampering, and MitM attacks.
If you accept connections, you must call this for the secure connection to be enabled for incoming connections. If you are connecting to another system, you can call this with public key values for p,q and e before connecting to prevent MitM. Define how many bits are used in RakNetDefines.h with RAKNET_RSA_FACTOR_LIMBS.
| [in] | pubKeyE | A pointer to the public keys from the RSACrypt class. |
| [in] | pubKeyN | A pointer to the public keys from the RSACrypt class. |
| [in] | privKeyP | Public key generated from the RSACrypt class. |
| [in] | privKeyQ | Public key generated from the RSACrypt class. If the private keys are 0, then a new key will be generated when this function is called |
Implements RakPeerInterface.
Definition at line 637 of file RakPeer.cpp.

| bool RakPeer::IsActive | ( | void | ) | const [inline, virtual] |
Returns true if the network thread is running.
Implements RakPeerInterface.
Definition at line 1077 of file RakPeer.cpp.

| bool RakPeer::IsBanned | ( | const char * | IP | ) | [virtual] |
Returns true or false indicating if a particular IP is banned.
| [in] | IP | Dotted IP address. |
Implements RakPeerInterface.
Definition at line 2281 of file RakPeer.cpp.


| bool RakPeer::IsConnected | ( | const AddressOrGUID | systemIdentifier, | |
| bool | includeInProgress = false, |
|||
| bool | includeDisconnecting = false | |||
| ) | [virtual] |
Returns if a particular systemAddress is connected to us.
| [in] | systemAddress | The SystemAddress we are referring to |
| [in] | includeInProgress | If true, also return true for connections that are in progress but haven't completed |
| [in] | includeDisconnecting | If true, also return true for connections that are in the process of disconnecting |
Implements RakPeerInterface.
Definition at line 2021 of file RakPeer.cpp.


| bool RakPeer::IsConnectionAttemptPending | ( | const SystemAddress | systemAddress | ) | [virtual] |
Returns if a particular systemAddress has a pending or in progress connection attempt
| [in] | systemAddress | The SystemAddress we are referring to |
Implements RakPeerInterface.
Definition at line 1992 of file RakPeer.cpp.

| bool RakPeer::IsInSecurityExceptionList | ( | const char * | ip | ) | [virtual] |
Checks to see if a given IP is in the security exception list.
| [in] | IP | address to check. |
Implements RakPeerInterface.
Definition at line 748 of file RakPeer.cpp.


| bool RakPeer::IsLocalIP | ( | const char * | ip | ) | [virtual] |
Is this a local IP? Checks if this ip is in the ipList array.
| [in] | An | IP address to check, excluding the port. |
Implements RakPeerInterface.
Definition at line 2855 of file RakPeer.cpp.

| bool RakPeer::IsLoopbackAddress | ( | const AddressOrGUID & | systemIdentifier, | |
| bool | matchPort | |||
| ) | const [protected] |
Definition at line 4649 of file RakPeer.cpp.


| bool RakPeer::IsNetworkSimulatorActive | ( | void | ) | [virtual] |
Returns true if you previously called ApplyNetworkSimulator.
Implements RakPeerInterface.
Definition at line 3345 of file RakPeer.cpp.
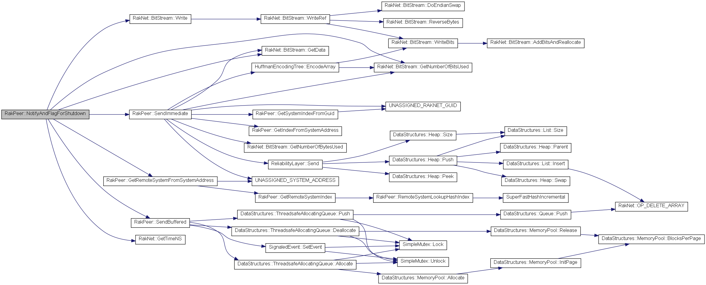
| void RakPeer::NotifyAndFlagForShutdown | ( | const SystemAddress | systemAddress, | |
| bool | performImmediate, | |||
| unsigned char | orderingChannel, | |||
| PacketPriority | disconnectionNotificationPriority | |||
| ) | [protected] |
Send a reliable disconnect packet to this player and disconnect them when it is delivered.
Definition at line 3904 of file RakPeer.cpp.


| unsigned short RakPeer::NumberOfConnections | ( | void | ) | const [virtual] |
Returns how many open connections exist at this time.
Implements RakPeerInterface.
Definition at line 794 of file RakPeer.cpp.
| void RakPeer::OnConnectedPong | ( | RakNetTime | sendPingTime, | |
| RakNetTime | sendPongTime, | |||
| RemoteSystemStruct * | remoteSystem | |||
| ) | [protected] |
Definition at line 5306 of file RakPeer.cpp.


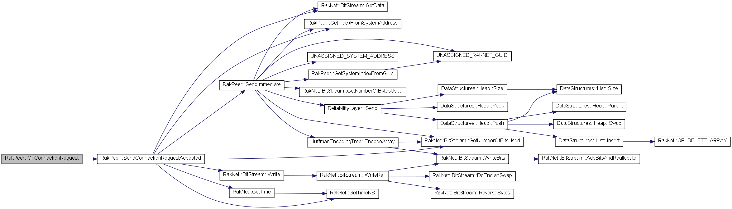
| void RakPeer::OnConnectionRequest | ( | RakPeer::RemoteSystemStruct * | remoteSystem, | |
| unsigned char * | AESKey, | |||
| bool | setAESKey, | |||
| RakNetTime | incomingTimestamp | |||
| ) | [protected] |
When we get a connection request from an ip / port, accept it unless full.
Definition at line 3858 of file RakPeer.cpp.


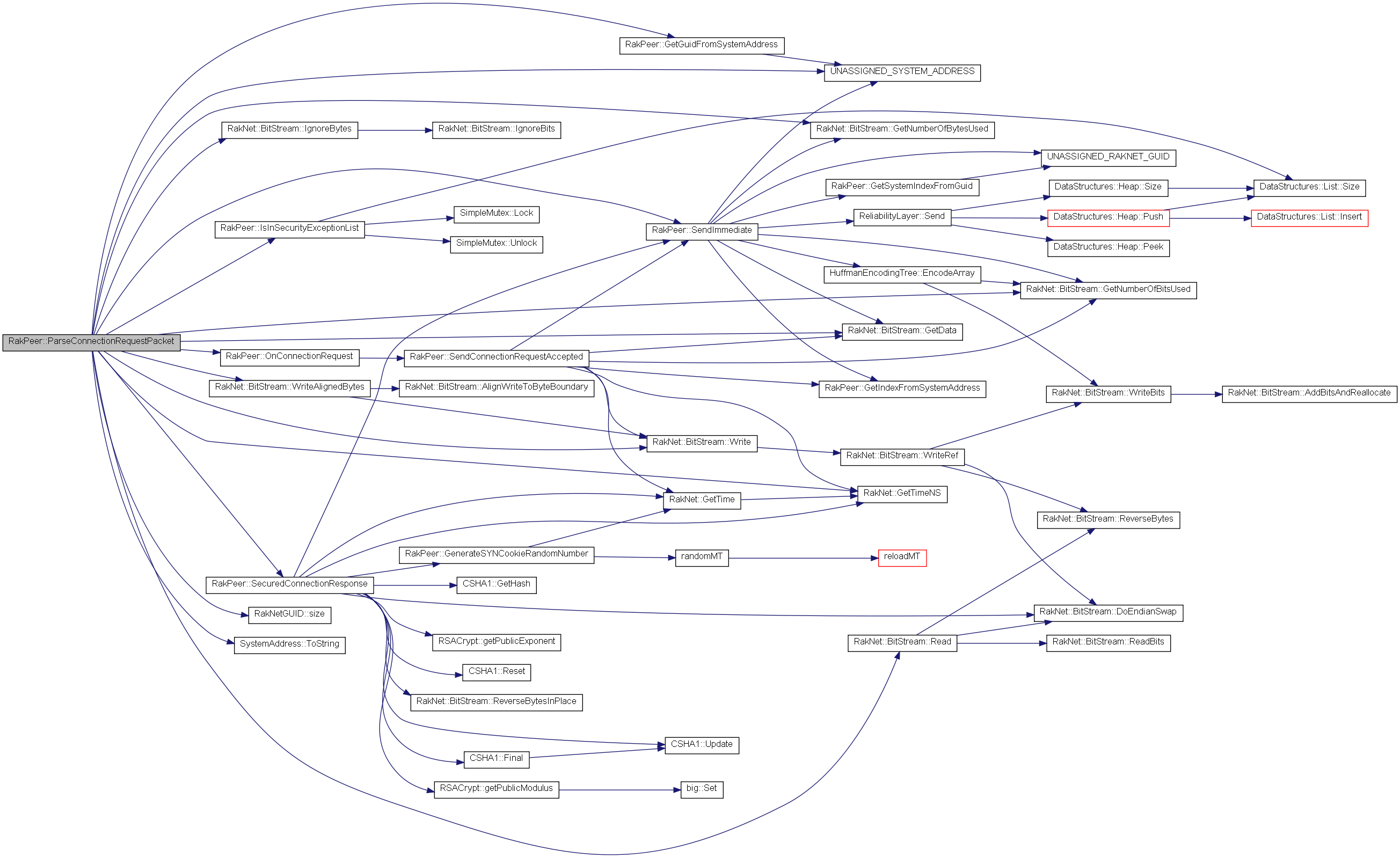
| void RakPeer::ParseConnectionRequestPacket | ( | RakPeer::RemoteSystemStruct * | remoteSystem, | |
| SystemAddress | systemAddress, | |||
| const char * | data, | |||
| int | byteSize | |||
| ) | [protected] |
Parse out a connection request packet.
Definition at line 3791 of file RakPeer.cpp.


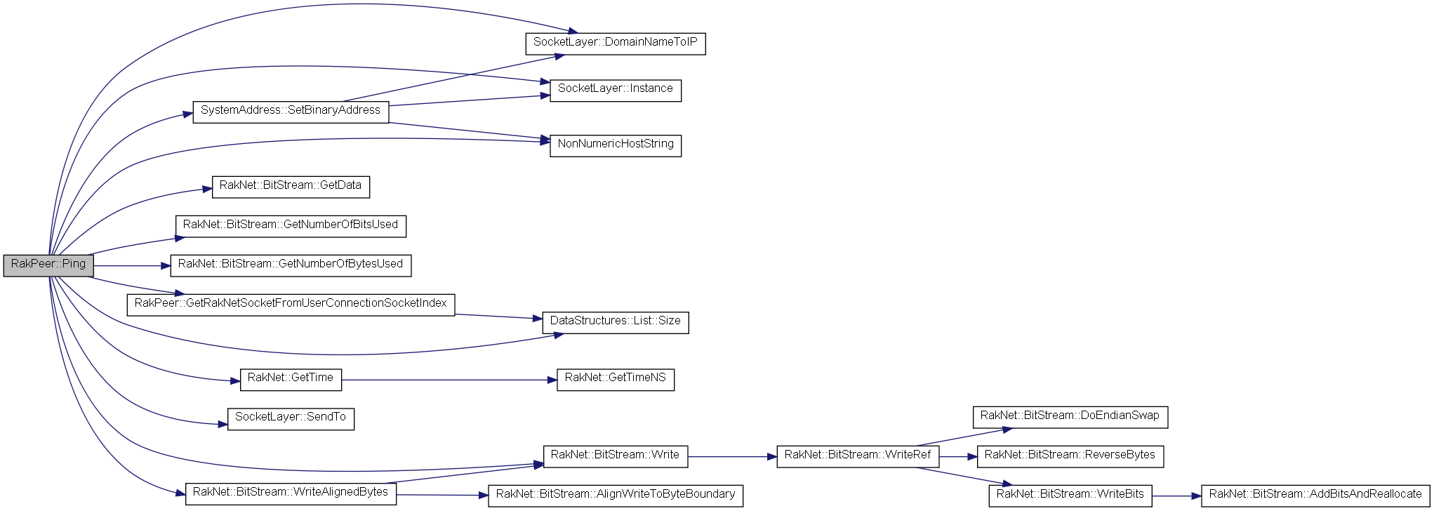
| void RakPeer::Ping | ( | const SystemAddress | target | ) | [virtual] |
Send a ping to the specified connected system.
| [in] | target | Which system to ping |
Implements RakPeerInterface.
Definition at line 2373 of file RakPeer.cpp.

| bool RakPeer::Ping | ( | const char * | host, | |
| unsigned short | remotePort, | |||
| bool | onlyReplyOnAcceptingConnections, | |||
| unsigned | connectionSocketIndex = 0 | |||
| ) | [virtual] |
Send a ping to the specified unconnected system.
The remote system, if it is Initialized, will respond with ID_PONG followed by sizeof(RakNetTime) containing the system time the ping was sent. Default is 4 bytes - See __GET_TIME_64BIT in RakNetTypes.h System should reply with ID_PONG if it is active
| [in] | host | Either a dotted IP address or a domain name. Can be 255.255.255.255 for LAN broadcast. |
| [in] | remotePort | Which port to connect to on the remote machine. |
| [in] | onlyReplyOnAcceptingConnections | Only request a reply if the remote system is accepting connections |
| [in] | connectionSocketIndex | Index into the array of socket descriptors passed to socketDescriptors in RakPeer::Startup() to send on. |
Implements RakPeerInterface.
Definition at line 2390 of file RakPeer.cpp.

| void RakPeer::PingInternal | ( | const SystemAddress | target, | |
| bool | performImmediate, | |||
| PacketReliability | reliability | |||
| ) | [protected] |
Definition at line 4961 of file RakPeer.cpp.


| void RakPeer::PushBackPacket | ( | Packet * | packet, | |
| bool | pushAtHead | |||
| ) | [virtual] |
Puts a message back in the receive queue in case you don't want to deal with it immediately.
| [in] | packet | The pointer to the packet you want to push back. |
| [in] | pushAtHead | True to push the packet at the start of the queue so that the next receive call returns it. False to push it at the end of the queue. |
Implements RakPeerInterface.
Definition at line 3150 of file RakPeer.cpp.


| RakPeer::RAK_THREAD_DECLARATION | ( | UpdateNetworkLoop | ) | [protected] |
| RakPeer::RAK_THREAD_DECLARATION | ( | UDTConnect | ) | [protected] |
| RakPeer::RAK_THREAD_DECLARATION | ( | RecvFromLoop | ) | [protected] |
| Packet * RakPeer::Receive | ( | void | ) | [virtual] |
Gets a message from the incoming message queue.
Use DeallocatePacket() to deallocate the message after you are done with it. User-thread functions, such as RPC calls and the plugin function PluginInterface::Update occur here.
Implements RakPeerInterface.
Definition at line 1349 of file RakPeer.cpp.

| Packet * RakPeer::ReceiveIgnoreRPC | ( | void | ) | [protected] |
Definition at line 1371 of file RakPeer.cpp.


| void RakPeer::ReferenceRemoteSystem | ( | SystemAddress | sa, | |
| unsigned int | remoteSystemListIndex | |||
| ) | [protected] |
Definition at line 4182 of file RakPeer.cpp.


| unsigned int RakPeer::RemoteSystemLookupHashIndex | ( | SystemAddress | sa | ) | const [protected] |
Definition at line 4175 of file RakPeer.cpp.


| void RakPeer::RemoveFromBanList | ( | const char * | IP | ) | [virtual] |
Allows a previously banned IP to connect. param[in] Dotted IP address. You can use * as a wildcard. An IP such as 128.0.0.* will ban all IP addresses starting with 128.0.0.
Implements RakPeerInterface.
Definition at line 2210 of file RakPeer.cpp.

| void RakPeer::RemoveFromSecurityExceptionList | ( | const char * | ip | ) | [virtual] |
Remove a specific connection previously added via AddToSecurityExceptionList.
| [in] | ip | IP address to remove. Pass 0 to remove all IP addresses. * wildcards are supported. |
Implements RakPeerInterface.
Definition at line 719 of file RakPeer.cpp.

| void RakPeer::RemoveRouterInterface | ( | RouterInterface * | routerInterface | ) | [virtual] |
Implements RakPeerInterface.
Definition at line 3173 of file RakPeer.cpp.
| void RakPeer::ResetSendReceipt | ( | void | ) | [protected] |
Definition at line 5299 of file RakPeer.cpp.


| bool RakPeer::RunUpdateCycle | ( | void | ) | [protected] |
| void RakPeer::SecuredConnectionConfirmation | ( | RakPeer::RemoteSystemStruct * | remoteSystem, | |
| char * | data | |||
| ) | [protected] |
Definition at line 4786 of file RakPeer.cpp.


| void RakPeer::SecuredConnectionResponse | ( | const SystemAddress | systemAddress | ) | [protected] |
Definition at line 4723 of file RakPeer.cpp.


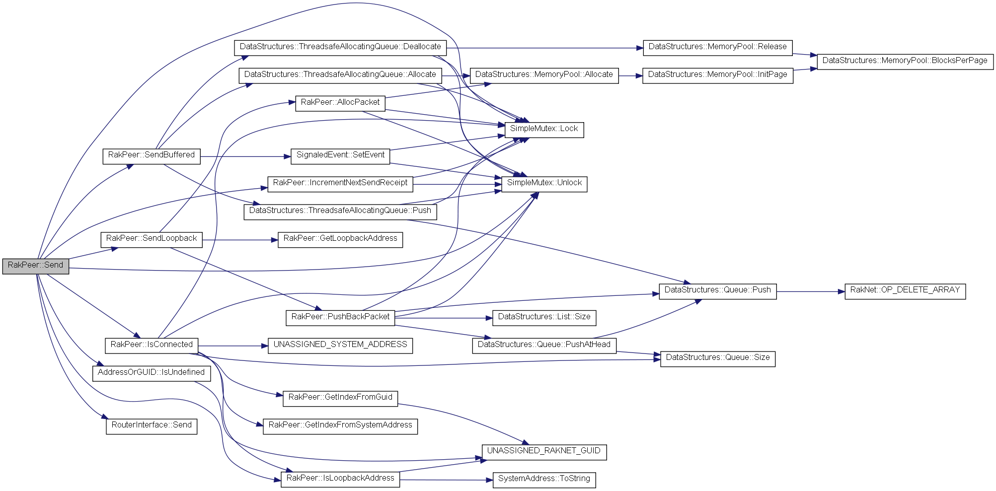
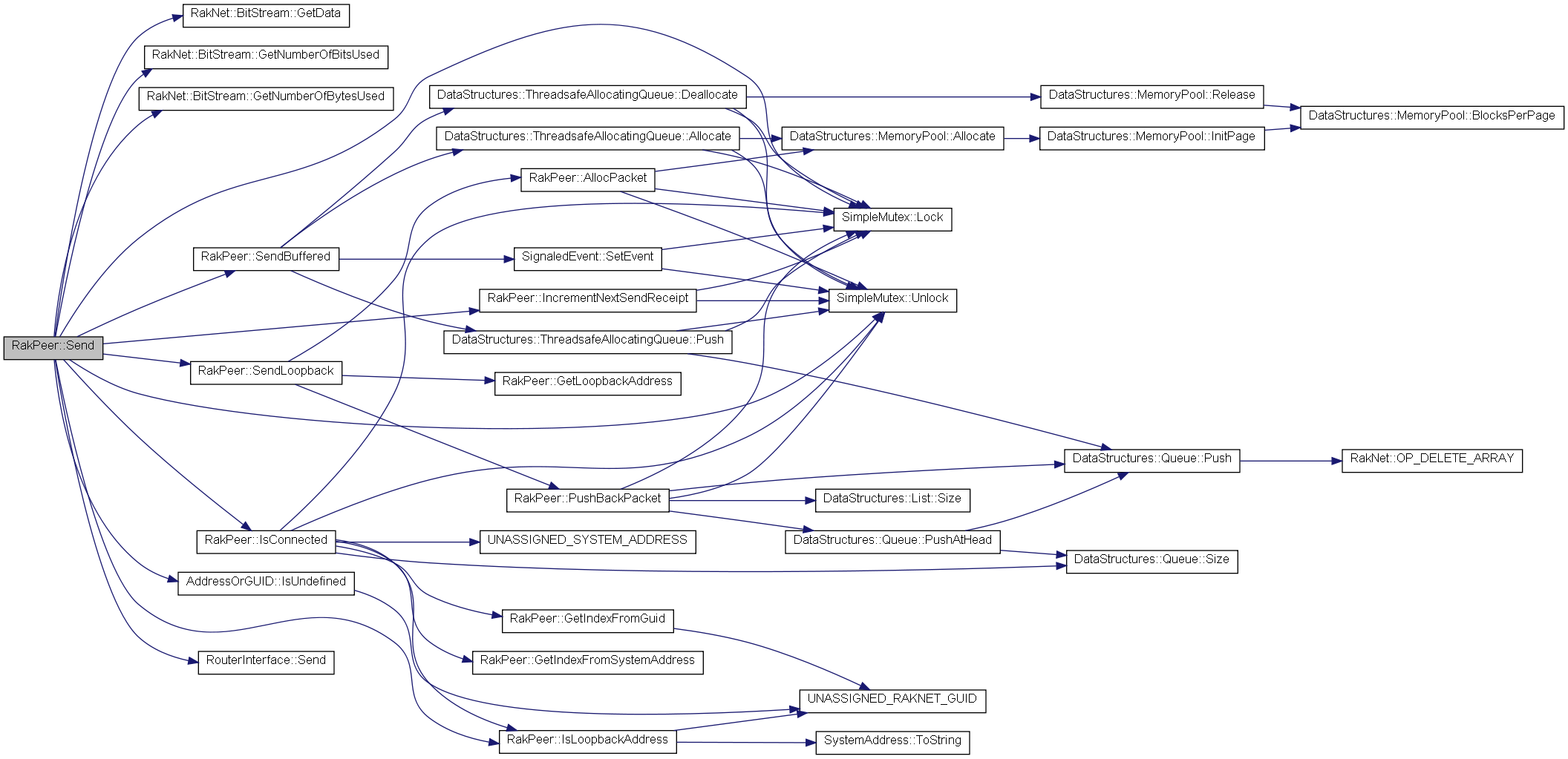
| uint32_t RakPeer::Send | ( | const char * | data, | |
| const int | length, | |||
| PacketPriority | priority, | |||
| PacketReliability | reliability, | |||
| char | orderingChannel, | |||
| const AddressOrGUID | systemIdentifier, | |||
| bool | broadcast, | |||
| uint32_t | forceReceipt = 0 | |||
| ) | [virtual] |
Sends a block of data to the specified system that you are connected to.
| [in] | data | Block of data to send. |
| [in] | length | Size in bytes of the data to send. |
| [in] | priority | Priority level to send on. See PacketPriority.h |
| [in] | reliability | How reliably to send this data. See PacketPriority.h |
| [in] | orderingChannel | When using ordered or sequenced messages, the channel to order these on. Messages are only ordered relative to other messages on the same stream. |
| [in] | systemIdentifier | Who to send this packet to, or in the case of broadcasting who not to send it to. Pass either a SystemAddress structure or a RakNetGUID structure. Use UNASSIGNED_SYSTEM_ADDRESS or to specify none |
| [in] | broadcast | True to send this packet to all connected systems. If true, then systemAddress specifies who not to send the packet to. |
| [in] | forceReceipt | If 0, will automatically determine the receipt number to return. If non-zero, will return what you give it. |
Implements RakPeerInterface.
Definition at line 1168 of file RakPeer.cpp.


| uint32_t RakPeer::Send | ( | const RakNet::BitStream * | bitStream, | |
| PacketPriority | priority, | |||
| PacketReliability | reliability, | |||
| char | orderingChannel, | |||
| const AddressOrGUID | systemIdentifier, | |||
| bool | broadcast, | |||
| uint32_t | forceReceipt = 0 | |||
| ) | [virtual] |
Sends a block of data to the specified system that you are connected to.
Same as the above version, but takes a BitStream as input.
| [in] | bitStream | Bitstream to send |
| [in] | priority | Priority level to send on. See PacketPriority.h |
| [in] | reliability | How reliably to send this data. See PacketPriority.h |
| [in] | orderingChannel | Channel to order the messages on, when using ordered or sequenced messages. Messages are only ordered relative to other messages on the same stream. |
| [in] | systemIdentifier | System Address or RakNetGUID to send this packet to, or in the case of broadcasting, the address not to send it to. Use UNASSIGNED_SYSTEM_ADDRESS to specify none. |
| [in] | broadcast | True to send this packet to all connected systems. If true, then systemAddress specifies who not to send the packet to. |
| [in] | forceReceipt | If 0, will automatically determine the receipt number to return. If non-zero, will return what you give it. |
Implements RakPeerInterface.
Definition at line 1233 of file RakPeer.cpp.

| void RakPeer::SendBuffered | ( | const char * | data, | |
| BitSize_t | numberOfBitsToSend, | |||
| PacketPriority | priority, | |||
| PacketReliability | reliability, | |||
| char | orderingChannel, | |||
| const AddressOrGUID | systemIdentifier, | |||
| bool | broadcast, | |||
| RemoteSystemStruct::ConnectMode | connectionMode, | |||
| uint32_t | receipt | |||
| ) | [protected] |
Definition at line 5071 of file RakPeer.cpp.


| void RakPeer::SendBufferedList | ( | const char ** | data, | |
| const int * | lengths, | |||
| const int | numParameters, | |||
| PacketPriority | priority, | |||
| PacketReliability | reliability, | |||
| char | orderingChannel, | |||
| const AddressOrGUID | systemIdentifier, | |||
| bool | broadcast, | |||
| RemoteSystemStruct::ConnectMode | connectionMode, | |||
| uint32_t | receipt | |||
| ) | [protected] |
Definition at line 5114 of file RakPeer.cpp.


| bool RakPeer::SendConnectionRequest | ( | const char * | host, | |
| unsigned short | remotePort, | |||
| const char * | passwordData, | |||
| int | passwordDataLength, | |||
| unsigned | connectionSocketIndex, | |||
| unsigned int | extraData, | |||
| unsigned | sendConnectionAttemptCount, | |||
| unsigned | timeBetweenSendConnectionAttemptsMS, | |||
| RakNetTime | timeoutTime | |||
| ) | [protected] |
| bool RakPeer::SendConnectionRequest | ( | const char * | host, | |
| unsigned short | remotePort, | |||
| const char * | passwordData, | |||
| int | passwordDataLength, | |||
| unsigned | connectionSocketIndex, | |||
| unsigned int | extraData, | |||
| unsigned | sendConnectionAttemptCount, | |||
| unsigned | timeBetweenSendConnectionAttemptsMS, | |||
| RakNetTime | timeoutTime, | |||
| RakNetSmartPtr< RakNetSocket > | socket | |||
| ) | [protected] |
Definition at line 3675 of file RakPeer.cpp.


| void RakPeer::SendConnectionRequestAccepted | ( | RakPeer::RemoteSystemStruct * | remoteSystem, | |
| RakNetTime | incomingTimestamp | |||
| ) | [protected] |
Definition at line 3887 of file RakPeer.cpp.


| bool RakPeer::SendImmediate | ( | char * | data, | |
| BitSize_t | numberOfBitsToSend, | |||
| PacketPriority | priority, | |||
| PacketReliability | reliability, | |||
| char | orderingChannel, | |||
| const AddressOrGUID | systemIdentifier, | |||
| bool | broadcast, | |||
| bool | useCallerDataAllocation, | |||
| RakNetTimeUS | currentTime, | |||
| uint32_t | receipt | |||
| ) | [protected] |
Definition at line 5179 of file RakPeer.cpp.


| uint32_t RakPeer::SendList | ( | const char ** | data, | |
| const int * | lengths, | |||
| const int | numParameters, | |||
| PacketPriority | priority, | |||
| PacketReliability | reliability, | |||
| char | orderingChannel, | |||
| const AddressOrGUID | systemIdentifier, | |||
| bool | broadcast, | |||
| uint32_t | forceReceipt = 0 | |||
| ) | [virtual] |
Sends multiple blocks of data, concatenating them automatically.
This is equivalent to: RakNet::BitStream bs; bs.WriteAlignedBytes(block1, blockLength1); bs.WriteAlignedBytes(block2, blockLength2); bs.WriteAlignedBytes(block3, blockLength3); Send(&bs, ...)
This function only works when connected.
| [in] | data | An array of pointers to blocks of data |
| [in] | lengths | An array of integers indicating the length of each block of data |
| [in] | numParameters | Length of the arrays data and lengths |
| [in] | priority | Priority level to send on. See PacketPriority.h |
| [in] | reliability | How reliably to send this data. See PacketPriority.h |
| [in] | orderingChannel | Channel to order the messages on, when using ordered or sequenced messages. Messages are only ordered relative to other messages on the same stream. |
| [in] | systemIdentifier | System Address or RakNetGUID to send this packet to, or in the case of broadcasting, the address not to send it to. Use UNASSIGNED_SYSTEM_ADDRESS to specify none. |
| [in] | broadcast | True to send this packet to all connected systems. If true, then systemAddress specifies who not to send the packet to. |
| [in] | forceReceipt | If 0, will automatically determine the receipt number to return. If non-zero, will return what you give it. |
Implements RakPeerInterface.
Definition at line 1307 of file RakPeer.cpp.

| void RakPeer::SendLoopback | ( | const char * | data, | |
| const int | length | |||
| ) | [virtual] |
"Send" to yourself rather than a remote system.
The message will be processed through the plugins and returned to the game as usual. This function works anytime
| [in] | data | Block of data to send. |
| [in] | length | Size in bytes of the data to send. |
Implements RakPeerInterface.
Definition at line 1221 of file RakPeer.cpp.


| bool RakPeer::SendOutOfBand | ( | const char * | host, | |
| unsigned short | remotePort, | |||
| const char * | data, | |||
| BitSize_t | dataLength, | |||
| unsigned | connectionSocketIndex = 0 | |||
| ) | [virtual] |
Implements RakPeerInterface.
Definition at line 3465 of file RakPeer.cpp.


| void RakPeer::SendTTL | ( | const char * | host, | |
| unsigned short | remotePort, | |||
| int | ttl, | |||
| unsigned | connectionSocketIndex = 0 | |||
| ) | [virtual] |
Send a message to a host, with the IP socket option TTL set to 3.
This message will not reach the host, but will open the router.
| [in] | host | The address of the remote host in dotted notation. |
| [in] | remotePort | The port number to send to. |
| [in] | ttl | Max hops of datagram, set to 3 |
| [in] | connectionSocketIndex | userConnectionSocketIndex. |
Implements RakPeerInterface.
Definition at line 2950 of file RakPeer.cpp.

| void RakPeer::SetCompileFrequencyTable | ( | bool | doCompile | ) | [virtual] |
Enables or disables frequency table tracking.
This is required to get a frequency table, which is used in GenerateCompressionLayer(). This value persists between connect calls and defaults to false (no frequency tracking).
| [in] | doCompile | True to enable tracking |
Implements RakPeerInterface.
Definition at line 2970 of file RakPeer.cpp.
| void RakPeer::SetIncomingPassword | ( | const char * | passwordData, | |
| int | passwordDataLength | |||
| ) | [virtual] |
Sets the password for the incoming connections.
The password must match in the call to Connect (defaults to none). Pass 0 to passwordData to specify no password. This is a way to set a low level password for all incoming connections. To selectively reject connections, implement your own scheme using CloseConnection() to remove unwanted connections.
| [in] | passwordData | A data block that incoming connections must match. This can be just a password, or can be a stream of data. Specify 0 for no password data |
| [in] | passwordDataLength | The length in bytes of passwordData |
Implements RakPeerInterface.
Definition at line 813 of file RakPeer.cpp.
| void RakPeer::SetLimitIPConnectionFrequency | ( | bool | b | ) | [virtual] |
Enable or disable allowing frequent connections from the same IP adderss.
This is a security measure which is disabled by default, but can be set to true to prevent attackers from using up all connection slots.
| [in] | b | True to limit connections from the same ip to at most 1 per 100 milliseconds. |
Implements RakPeerInterface.
Definition at line 2265 of file RakPeer.cpp.
| void RakPeer::SetMaximumIncomingConnections | ( | unsigned short | numberAllowed | ) | [virtual] |
Sets the maximum number of incoming connections allowed.
If the number of incoming connections is less than the number of players currently connected, no more players will be allowed to connect. If this is greater than the maximum number of peers allowed, it will be reduced to the maximum number of peers allowed.
Defaults to 0, meaning by default, nobody can connect to you
| [in] | numberAllowed | Maximum number of incoming connections allowed. |
Implements RakPeerInterface.
Definition at line 776 of file RakPeer.cpp.
| void RakPeer::SetOccasionalPing | ( | bool | doPing | ) | [virtual] |
Ping the remote systems every so often, or not. Can be called anytime. By default this is true if GET_TIME_SPIKE_LIMIT is non-zero from RakNetDefines, false otherwise It would be true by default to prevent timestamp drift, since in the event of a clock spike, the timestamp deltas would no longer be accurate
| [in] | doPing | True to start occasional pings. False to stop them. |
Implements RakPeerInterface.
Definition at line 2508 of file RakPeer.cpp.
| void RakPeer::SetOfflinePingResponse | ( | const char * | data, | |
| const unsigned int | length | |||
| ) | [virtual] |
Sets the data to send along with a LAN server discovery or offline ping reply.
| [in] | data | Block of data to send, or 0 for none |
| [in] | length | Length of the data in bytes, or 0 for none |
Implements RakPeerInterface.
Definition at line 2520 of file RakPeer.cpp.

| void RakPeer::SetPerConnectionOutgoingBandwidthLimit | ( | unsigned | maxBitsPerSecond | ) | [virtual] |
Limits how much outgoing bandwidth can be used per-connection. This limit does not apply to the sum of all connections! Exceeding the limit queues up outgoing traffic.
| [in] | maxBitsPerSecond | Maximum bits per second to send. Use 0 for unlimited (default). Once set, it takes effect immedately and persists until called again. |
Implements RakPeerInterface.
Definition at line 3337 of file RakPeer.cpp.
| void RakPeer::SetRouterInterface | ( | RouterInterface * | routerInterface | ) | [virtual] |
------------------------------------------- Deprecated -------------------------
------------------------------------------- Deprecated -------------------------
Implements RakPeerInterface.
Definition at line 3168 of file RakPeer.cpp.
| void RakPeer::SetSplitMessageProgressInterval | ( | int | interval | ) | [virtual] |
Controls how often to return ID_DOWNLOAD_PROGRESS for large message downloads.
ID_DOWNLOAD_PROGRESS is returned to indicate a new partial message chunk, roughly the MTU size, has arrived. As it can be slow or cumbersome to get this notification for every chunk, you can set the interval at which it is returned. Defaults to 0 (never return this notification).
| [in] | interval | How many messages to use as an interval before a download progress notification is returned. |
Implements RakPeerInterface.
Definition at line 2916 of file RakPeer.cpp.
| void RakPeer::SetTimeoutTime | ( | RakNetTime | timeMS, | |
| const SystemAddress | target | |||
| ) | [virtual] |
Set the time, in MS, to use before considering ourselves disconnected after not being able to deliver a reliable message.
Default time is 10,000 or 10 seconds in release and 30,000 or 30 seconds in debug.
| [in] | timeMS | Time, in MS |
| [in] | target | SystemAddress structure of the target system. Pass UNASSIGNED_SYSTEM_ADDRESS for all systems. |
Implements RakPeerInterface.
Definition at line 2692 of file RakPeer.cpp.

| void RakPeer::SetUnreliableTimeout | ( | RakNetTime | timeoutMS | ) | [virtual] |
Set how long to wait before giving up on sending an unreliable message. Useful if the network is clogged up. Set to 0 or less to never timeout. Defaults to 0.
| [in] | timeoutMS | How many ms to wait before simply not sending an unreliable message. |
Implements RakPeerInterface.
Definition at line 2938 of file RakPeer.cpp.
| void RakPeer::SetUserUpdateThread | ( | void(*)(RakPeerInterface *, void *) | _userUpdateThreadPtr, | |
| void * | _userUpdateThreadData | |||
| ) | [virtual] |
If you need code to run in the same thread as RakNet's update thread, this function can be used for that
| [in] | _userUpdateThreadPtr | C callback function |
| [in] | _userUpdateThreadData | Passed to C callback function |
Implements RakPeerInterface.
Definition at line 3459 of file RakPeer.cpp.
| void RakPeer::ShiftIncomingTimestamp | ( | unsigned char * | data, | |
| SystemAddress | systemAddress | |||
| ) | const [protected] |
Adjust the timestamp of the incoming packet to be relative to this system.
| [in] | data | Data in the incoming packet. |
| [in] | systemAddress | Sender of the incoming packet. |
Definition at line 4129 of file RakPeer.cpp.


| void RakPeer::Shutdown | ( | unsigned int | blockDuration, | |
| unsigned char | orderingChannel = 0, |
|||
| PacketPriority | disconnectionNotificationPriority = LOW_PRIORITY | |||
| ) | [virtual] |
Stops the network threads and closes all connections.
| [in] | blockDuration | Wait time(milli seconds) for all remaining messages to go out, including ID_DISCONNECTION_NOTIFICATION. If 0, it doesn't wait at all. |
| [in] | orderingChannel | Channel on which ID_DISCONNECTION_NOTIFICATION will be sent, if blockDuration > 0. |
| [in] | disconnectionNotificationPriority | Priority of sending ID_DISCONNECTION_NOTIFICATION. If set to 0, the disconnection notification won't be sent. |
Implements RakPeerInterface.
Definition at line 930 of file RakPeer.cpp.


| bool RakPeer::Startup | ( | unsigned short | maxConnections, | |
| int | _threadSleepTimer, | |||
| SocketDescriptor * | socketDescriptors, | |||
| unsigned | socketDescriptorCount, | |||
| int | threadPriority = -99999 | |||
| ) | [virtual] |
Starts the network threads and opens the listen port.
You must call this before calling Connect().
| [in] | maxConnections | Maximum number of connections between this instance of RakPeer and another instance of RakPeer. Required so that the network can preallocate and for thread safety. A pure client would set this to 1. A pure server would set it to the number of allowed clients.A hybrid would set it to the sum of both types of connections. |
| [in] | localPort | Port to listen for connections on. |
| [in] | _threadSleepTimer | Time in milliseconds for the thread to Sleep in each internal update cycle. With new congestion control, the best results will be obtained by passing 10. |
| [in] | socketDescriptors | An array of SocketDescriptor structures to force RakNet to listen on a particular IP address or port (or both). Each SocketDescriptor will represent one unique socket. Do not pass redundant structures. To listen on a specific port, you can pass SocketDescriptor(myPort,0); for a server. For a client, it is usually OK to pass SocketDescriptor(); |
| [in] | socketDescriptorCount | The size of the socketDescriptors array. Pass 1 if you are not sure what to pass. |
| [in] | threadPriority | Passed to the thread creation routine. Use THREAD_PRIORITY_NORMAL for Windows. WARNING!!! On the PS3, 0 means highest priority! |
Implements RakPeerInterface.
Definition at line 331 of file RakPeer.cpp.

| void RakPeer::ValidateRemoteSystemLookup | ( | void | ) | const [protected] |
| bool RakPeer::ValidSendTarget | ( | SystemAddress | systemAddress, | |
| bool | broadcast | |||
| ) | [protected] |
| void RakPeer::WriteOutOfBandHeader | ( | RakNet::BitStream * | bitStream | ) | [virtual] |
Implements RakPeerInterface.
Definition at line 3452 of file RakPeer.cpp.


| void ProcessNetworkPacket | ( | const SystemAddress | systemAddress, | |
| const char * | data, | |||
| const int | length, | |||
| RakPeer * | rakPeer, | |||
| RakNetSmartPtr< RakNetSocket > | rakNetSocket, | |||
| RakNetTimeUS | timeRead | |||
| ) | [friend] |
Definition at line 5943 of file RakPeer.cpp.
| void ProcessNetworkPacket | ( | const SystemAddress | systemAddress, | |
| const char * | data, | |||
| const int | length, | |||
| RakPeer * | rakPeer, | |||
| RakNetTimeUS | timeRead | |||
| ) | [friend] |
Definition at line 5939 of file RakPeer.cpp.
| bool ProcessOfflineNetworkPacket | ( | const SystemAddress | systemAddress, | |
| const char * | data, | |||
| const int | length, | |||
| RakPeer * | rakPeer, | |||
| RakNetSmartPtr< RakNetSocket > | rakNetSocket, | |||
| bool * | isOfflineMessage, | |||
| RakNetTimeUS | timeRead | |||
| ) | [friend] |
Definition at line 5446 of file RakPeer.cpp.
| void ProcessPortUnreachable | ( | const unsigned int | binaryAddress, | |
| const unsigned short | port, | |||
| RakPeer * | rakPeer | |||
| ) | [friend] |
Definition at line 5438 of file RakPeer.cpp.
bool RakPeer::allowConnectionResponseIPMigration [protected] |
How long it has been since things were updated by a call to receiveUpdate thread uses this to determine how long to sleep for.
True to allow connection accepted packets from anyone. False to only allow these packets from servers we requested a connection to.
bool RakPeer::allowInternalRouting [protected] |
DataStructures::List<BanStruct*> RakPeer::banList [protected] |
SimpleMutex RakPeer::banListMutex [protected] |
unsigned int RakPeer::binaryAddresses[MAXIMUM_NUMBER_OF_INTERNAL_IDS] [protected] |
bool RakPeer::blockOnRPCReply [protected] |
unsigned int RakPeer::bytesReceivedPerSecond [protected] |
unsigned int RakPeer::bytesSentPerSecond [protected] |
unsigned int RakPeer::compressedBytesReceived [protected] |
unsigned int RakPeer::compressedBytesSent [protected] |
int RakPeer::defaultMTUSize [protected] |
RakNetTime RakPeer::defaultTimeoutTime [protected] |
volatile bool RakPeer::endThreads [protected] |
SystemAddress RakPeer::firstExternalID [protected] |
unsigned int RakPeer::frequencyTable[256] [protected] |
char RakPeer::incomingPassword[256] [protected] |
unsigned char RakPeer::incomingPasswordLength [protected] |
SimpleMutex RakPeer::incomingQueueMutex [protected] |
HuffmanEncodingTree* RakPeer::inputTree [protected] |
char RakPeer::ipList[MAXIMUM_NUMBER_OF_INTERNAL_IDS][16] [protected] |
volatile bool RakPeer::isMainLoopThreadActive [protected] |
volatile bool RakPeer::isRecvFromLoopThreadActive [protected] |
bool RakPeer::keysLocallyGenerated [protected] |
bool RakPeer::limitConnectionFrequencyFromTheSameIP [protected] |
unsigned short RakPeer::maximumIncomingConnections [protected] |
* unsigned short RakPeer::maximumNumberOfPeers [protected] |
unsigned RakPeer::maxOutgoingBPS [protected] |
DataStructures::List<PluginInterface2*> RakPeer::messageHandlerList [protected] |
RakNetGUID RakPeer::myGuid [protected] |
SystemAddress RakPeer::mySystemAddress[MAXIMUM_NUMBER_OF_INTERNAL_IDS] [protected] |
NetworkIDManager* RakPeer::networkIDManager [protected] |
unsigned char RakPeer::newRandomNumber[20] [protected] |
bool RakPeer::occasionalPing [protected] |
RakNet::BitStream RakPeer::offlinePingResponse [protected] |
unsigned char RakPeer::oldRandomNumber[20] [protected] |
HuffmanEncodingTree * RakPeer::outputTree [protected] |
SimpleMutex RakPeer::packetAllocationPoolMutex [protected] |
SimpleMutex RakPeer::packetReturnMutex [protected] |
DataStructures::Queue<Packet*> RakPeer::packetReturnQueue [protected] |
uint32_t RakPeer::publicKeyE [protected] |
uint32_t RakPeer::publicKeyN[RAKNET_RSA_FACTOR_LIMBS] [protected] |
SignaledEvent RakPeer::quitAndDataEvents [protected] |
SimpleMutex RakPeer::rakPeerMutexes[NUMBER_OF_RAKPEER_MUTEXES] [protected] |
RakNetTime RakPeer::randomNumberExpirationTime [protected] |
unsigned int RakPeer::rawBytesReceived [protected] |
unsigned int RakPeer::rawBytesSent [protected] |
RemoteSystemStruct* RakPeer::remoteSystemList [protected] |
This is an array of pointers to RemoteSystemStruct This allows us to preallocate the list when starting, so we don't have to allocate or delete at runtime. Another benefit is that is lets us add and remove active players simply by setting systemAddress and moving elements in the list by copying pointers variables without affecting running threads, even if they are in the reliability layer
RemoteSystemIndex** RakPeer::remoteSystemLookup [protected] |
bool RakPeer::replyFromTargetBroadcast [protected] |
RakNet::BitStream* RakPeer::replyFromTargetBS [protected] |
SystemAddress RakPeer::replyFromTargetPlayer [protected] |
SimpleMutex RakPeer::requestedConnectionQueueMutex [protected] |
RouterInterface* RakPeer::router [protected] |
RPCMap RakPeer::rpcMap [protected] |
RSACrypt RakPeer::rsacrypt [protected] |
SimpleMutex RakPeer::securityExceptionMutex [protected] |
uint32_t RakPeer::sendReceiptSerial [protected] |
SimpleMutex RakPeer::sendReceiptSerialMutex [protected] |
DataStructures::List<RakNetSmartPtr<RakNetSocket> > RakPeer::socketList [protected] |
int RakPeer::splitMessageProgressInterval [protected] |
int RakPeer::threadSleepTimer [protected] |
bool RakPeer::trackFrequencyTable [protected] |
RakNetTime RakPeer::unreliableTimeout [protected] |
bool RakPeer::updateCycleIsRunning [protected] |
void* RakPeer::userUpdateThreadData [protected] |
void(* RakPeer::userUpdateThreadPtr)(RakPeerInterface *, void *) [protected] |
bool RakPeer::usingSecurity [protected] |
unsigned int RakPeer::validationInteger [protected] |
1.7.1