A simple flat database included with RakNet, useful for a server browser or a lobby server. More...
#include <LightweightDatabaseServer.h>
Inherits PluginInterface2.

Classes | |
| struct | DatabaseTable |
Public Member Functions | |
| LightweightDatabaseServer () | |
| virtual | ~LightweightDatabaseServer () |
| DataStructures::Table * | GetTable (const char *tableName) |
| DataStructures::Table * | AddTable (const char *tableName, bool allowRemoteQuery, bool allowRemoteUpdate, bool allowRemoteRemove, const char *queryPassword, const char *updatePassword, const char *removePassword, bool oneRowPerSystemAddress, bool onlyUpdateOwnRows, bool removeRowOnPingFailure, bool removeRowOnDisconnect, bool autogenerateRowIDs) |
| bool | RemoveTable (const char *tableName) |
| void | Clear (void) |
| Clears all memory. | |
| unsigned | GetAndIncrementRowID (const char *tableName) |
| DataStructures::Page< unsigned, DataStructures::Table::Row *, _TABLE_BPLUS_TREE_ORDER > * | GetTableRows (const char *tableName) |
| virtual void | Update (void) |
| Update is called every time a packet is checked for . | |
| virtual PluginReceiveResult | OnReceive (Packet *packet) |
| virtual void | OnClosedConnection (SystemAddress systemAddress, RakNetGUID rakNetGUID, PI2_LostConnectionReason lostConnectionReason) |
Static Public Member Functions | |
| static int | DatabaseTableComp (const char *const &key1, const char *const &key2) |
Protected Member Functions | |
| void | OnQueryRequest (Packet *packet) |
| void | OnUpdateRow (Packet *packet) |
| void | OnRemoveRow (Packet *packet) |
| void | OnPong (Packet *packet) |
| DatabaseTable * | DeserializeClientHeader (RakNet::BitStream *inBitstream, RakPeerInterface *peer, Packet *packet, int mode) |
| DataStructures::Table::Row * | GetRowFromIP (DatabaseTable *databaseTable, SystemAddress systemAddress, unsigned *rowId) |
| bool | RowHasIP (DataStructures::Table::Row *row, SystemAddress systemAddress, unsigned SystemAddressColumnIndex) |
| DataStructures::Table::Row * | AddRow (LightweightDatabaseServer::DatabaseTable *databaseTable, SystemAddress systemAddress, RakNetGUID guid, bool hasRowId, unsigned rowId) |
| void | RemoveRowsFromIP (SystemAddress systemAddress) |
Protected Attributes | |
| DataStructures::Map< const char *, LightweightDatabaseServer::DatabaseTable *, LightweightDatabaseServer::DatabaseTableComp > | database |
A simple flat database included with RakNet, useful for a server browser or a lobby server.
A flat database interface. Adds the ability to track IPs of row updaters and passwords for table read and write operations, Best used for data in which queries which do not need to be updated in real-time
Definition at line 27 of file LightweightDatabaseServer.h.
| LightweightDatabaseServer::LightweightDatabaseServer | ( | ) |
Definition at line 26 of file LightweightDatabaseServer.cpp.
| LightweightDatabaseServer::~LightweightDatabaseServer | ( | ) | [virtual] |
Definition at line 30 of file LightweightDatabaseServer.cpp.

| DataStructures::Table::Row * LightweightDatabaseServer::AddRow | ( | LightweightDatabaseServer::DatabaseTable * | databaseTable, | |
| SystemAddress | systemAddress, | |||
| RakNetGUID | guid, | |||
| bool | hasRowId, | |||
| unsigned | rowId | |||
| ) | [protected] |
Definition at line 615 of file LightweightDatabaseServer.cpp.


| DataStructures::Table * LightweightDatabaseServer::AddTable | ( | const char * | tableName, | |
| bool | allowRemoteQuery, | |||
| bool | allowRemoteUpdate, | |||
| bool | allowRemoteRemove, | |||
| const char * | queryPassword, | |||
| const char * | updatePassword, | |||
| const char * | removePassword, | |||
| bool | oneRowPerSystemAddress, | |||
| bool | onlyUpdateOwnRows, | |||
| bool | removeRowOnPingFailure, | |||
| bool | removeRowOnDisconnect, | |||
| bool | autogenerateRowIDs | |||
| ) |
Adds a new table It is valid to read and write to the returned pointer.
| [in] | tableName | Name of the new table to create. Remote systems will refer to this table by this name. |
| [in] | allowRemoteQuery | true to allow remote systems to query the table. false to not allow this. |
| [in] | allowRemoteUpdate | true to allow remote systems to update rows in the table. false to not allow this. |
| [in] | allowRemoteRemove | true to allow remote systems to remove rows from the table. false to not allow this. |
| [in] | queryPassword | The password required to query the table. Pass an empty string for no password. |
| [in] | updatePassword | The password required to update rows in the table. Pass an empty string for no password. |
| [in] | removePassword | The password required to remove rows from the table. Pass an empty string for no password. |
| [in] | oneRowPerSystemAddress | Only used if allowRemoteUpdate==true. This limits remote systems to one row. |
| [in] | onlyUpdateOwnRows | Only used if allowRemoteUpdate==true. This limits remote systems to only updating rows they created. |
| [in] | removeRowOnPingFailure | Only used if allowRemoteUpdate==true and removeRowOnDisconnect==false. If true, this will periodically ping disconnected systems and remove rows created by that system if that system does not respond to pings. |
| [in] | removeRowOnDisconnect | Only used if allowRemoteUpdate==true. This removes rows created by a system when that system disconnects. |
| [in] | autogenerateRowIDs | true to automatically generate row IDs. Rows are stored in order by row ID. If false, the clients must specify a unique row ID when adding rows. If they specify a row that already exists the addition is ignored. |
Definition at line 52 of file LightweightDatabaseServer.cpp.

| void LightweightDatabaseServer::Clear | ( | void | ) |
Clears all memory.
Definition at line 160 of file LightweightDatabaseServer.cpp.


| int LightweightDatabaseServer::DatabaseTableComp | ( | const char *const & | key1, | |
| const char *const & | key2 | |||
| ) | [static] |
Definition at line 21 of file LightweightDatabaseServer.cpp.
| LightweightDatabaseServer::DatabaseTable * LightweightDatabaseServer::DeserializeClientHeader | ( | RakNet::BitStream * | inBitstream, | |
| RakPeerInterface * | peer, | |||
| Packet * | packet, | |||
| int | mode | |||
| ) | [protected] |
Definition at line 525 of file LightweightDatabaseServer.cpp.


| unsigned LightweightDatabaseServer::GetAndIncrementRowID | ( | const char * | tableName | ) |
Definition at line 172 of file LightweightDatabaseServer.cpp.

| DataStructures::Table::Row * LightweightDatabaseServer::GetRowFromIP | ( | DatabaseTable * | databaseTable, | |
| SystemAddress | systemAddress, | |||
| unsigned * | rowId | |||
| ) | [protected] |
Definition at line 576 of file LightweightDatabaseServer.cpp.


| DataStructures::Table * LightweightDatabaseServer::GetTable | ( | const char * | tableName | ) |
Returns a table by name. It is valid to read and write to the returned pointer.
| [in] | tableName | The name of the table that was passed to AddTable |
Definition at line 34 of file LightweightDatabaseServer.cpp.

| DataStructures::Page< unsigned, DataStructures::Table::Row *, _TABLE_BPLUS_TREE_ORDER > * LightweightDatabaseServer::GetTableRows | ( | const char * | tableName | ) |
Returns a linked list of ordered lists containing the rows of a table, by name. The returned structure is internal to the BPlus tree. See DS_BPlusTree This is a convenience accessor, as you can also get this from the table returned from GetTable()
| [in] | tableName | The name of the table that was passed to AddTable |
Definition at line 46 of file LightweightDatabaseServer.cpp.

| void LightweightDatabaseServer::OnClosedConnection | ( | SystemAddress | systemAddress, | |
| RakNetGUID | rakNetGUID, | |||
| PI2_LostConnectionReason | lostConnectionReason | |||
| ) | [virtual] |
Called when a connection is dropped because the user called RakPeer::CloseConnection() for a particular system
| [in] | systemAddress | The system whose connection was closed |
| [in] | rakNetGuid | The guid of the specified system |
| [in] | lostConnectionReason | How the connection was closed: manually, connection lost, or notification of disconnection |
Reimplemented from PluginInterface2.
Definition at line 264 of file LightweightDatabaseServer.cpp.

| void LightweightDatabaseServer::OnPong | ( | Packet * | packet | ) | [protected] |
Definition at line 489 of file LightweightDatabaseServer.cpp.


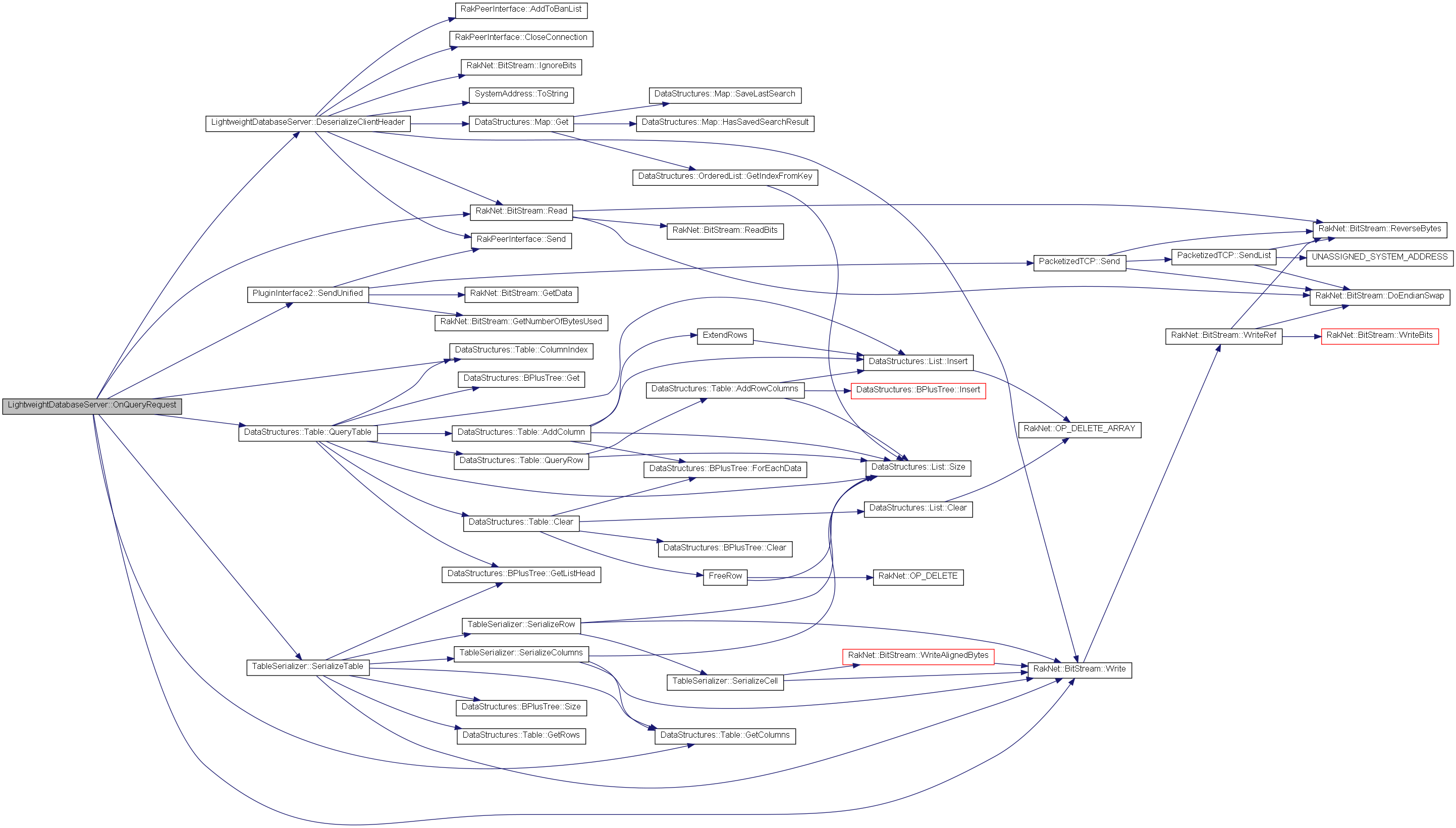
| void LightweightDatabaseServer::OnQueryRequest | ( | Packet * | packet | ) | [protected] |
Definition at line 271 of file LightweightDatabaseServer.cpp.


| PluginReceiveResult LightweightDatabaseServer::OnReceive | ( | Packet * | packet | ) | [virtual] |
OnReceive is called for every packet.
| [in] | packet | the packet that is being returned to the user |
Reimplemented from PluginInterface2.
Definition at line 245 of file LightweightDatabaseServer.cpp.

| void LightweightDatabaseServer::OnRemoveRow | ( | Packet * | packet | ) | [protected] |
Definition at line 477 of file LightweightDatabaseServer.cpp.


| void LightweightDatabaseServer::OnUpdateRow | ( | Packet * | packet | ) | [protected] |
Definition at line 332 of file LightweightDatabaseServer.cpp.


| void LightweightDatabaseServer::RemoveRowsFromIP | ( | SystemAddress | systemAddress | ) | [protected] |
Definition at line 651 of file LightweightDatabaseServer.cpp.


| bool LightweightDatabaseServer::RemoveTable | ( | const char * | tableName | ) |
Removes a table by name.
| [in] | tableName | The name of the table that was passed to AddTable |
Definition at line 148 of file LightweightDatabaseServer.cpp.

| bool LightweightDatabaseServer::RowHasIP | ( | DataStructures::Table::Row * | row, | |
| SystemAddress | systemAddress, | |||
| unsigned | SystemAddressColumnIndex | |||
| ) | [protected] |
Definition at line 600 of file LightweightDatabaseServer.cpp.


| void LightweightDatabaseServer::Update | ( | void | ) | [virtual] |
Update is called every time a packet is checked for .
Reimplemented from PluginInterface2.
Definition at line 181 of file LightweightDatabaseServer.cpp.

DataStructures::Map<const char *, LightweightDatabaseServer::DatabaseTable*, LightweightDatabaseServer::DatabaseTableComp> LightweightDatabaseServer::database [protected] |
Definition at line 125 of file LightweightDatabaseServer.h.
1.7.1